横浜DeNAベイスターズ

#42 ジャクソン

※ 横浜DeNAベイスターズ・ジャクソン投手の2025年ポストシーズンの投球成績、球速・球種・配球、コース別空振り割合・被安打割合、球数などのデータを掲載しています。

Basic stats (2025.ポストシーズン)
出場試合数 1
イニング 1.0
0
0
ホールド 0
セーブ 0
防御率 36.000
WHIP 7.000
FIP 32.120
K/BB 0.000
K% 0.0
BB% 9.1
HR% 18.2
最高球速 156 km/h

※ Pithcer's Basic Statsの概要はこちら

Profile
生年月日 1996年5月1日(29歳)
出身地 アメリカ
身長 190cm
体重 95kg
血液型 不明
投打 右投げ右打ち
ドラフト nan
プロ通算年 2年
経歴 ユタ大-ドジャース-パイレーツ-DeNA
主な獲得タイトル nan
打者に投じた球数分布 (2025.ポストシーズン)
ジャクソン 打者に投じた球数分布(2025年ポストシーズン)
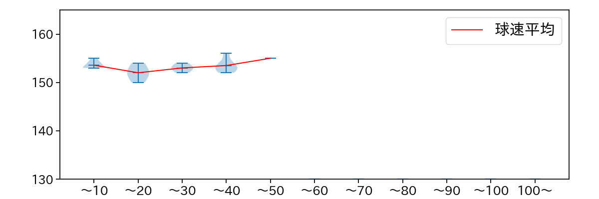
球数による球速(ストレート)の推移 (2025.ポストシーズン)
ジャクソン 球数による球速(ストレート)の推移(2025年ポストシーズン)
球種割合 (2025.ポストシーズン)
ジャクソン 球種割合(2025年ポストシーズン)
カウント別 球種割合 (2025.ポストシーズン)
ジャクソン カウント別 球種割合(2025年ポストシーズン)
球種 & 球速の分布 1 (2025.ポストシーズン)
ジャクソン 球種&球速の分布1(2025年ポストシーズン)
球種 & 球速の分布 2 (2025.ポストシーズン)
ジャクソン 球種&球速の分布2(2025年ポストシーズン)

vs 左打 投手目線 (2025.ポストシーズン)

※ 5球以上記録があった球種のみ掲載

ジャクソン 配球ヒートマップ(2025年ps月)
ジャクソン 配球ヒートマップ(2025年ps月)
ジャクソン 配球ヒートマップ(2025年ps月)
ジャクソン コース別空振り割合(2025年ps月)
ジャクソン コース別空振り割合(2025年ps月)
ジャクソン コース別空振り割合(2025年ps月)
ジャクソン コース別被安打割合(2025年ps月)
ジャクソン コース別被安打割合(2025年ps月)
ジャクソン コース別被安打割合(2025年ps月)

vs 右打 投手目線 (2025.ポストシーズン)

※ 5球以上記録があった球種のみ掲載

ジャクソン 配球ヒートマップ(2025年ps月)
ジャクソン コース別空振り割合(2025年ps月)
ジャクソン コース別被安打割合(2025年ps月)