横浜DeNAベイスターズ

#30 篠木 健太郎

※ 横浜DeNAベイスターズ・篠木 健太郎投手の2025年9月の投球成績、球速・球種・配球、コース別空振り割合・被安打割合、球数などのデータを掲載しています。

Basic stats (2025.9月)
出場試合数 1
イニング 4.0
0
1
ホールド 0
セーブ 0
防御率 4.500
WHIP 1.250
FIP 5.620
K/BB 3.000
K% 17.6
BB% 5.9
HR% 5.9
最高球速 150 km/h

※ Pithcer's Basic Statsの概要はこちら

Profile
生年月日 2002年5月7日(23歳)
出身地 群馬
身長 177cm
体重 80kg
血液型 B
投打 右投げ左打ち
ドラフト 2024年(2位)
プロ通算年 1年
経歴 木更津総合高(甲)-法政大-DeNA
主な獲得タイトル nan
打者に投じた球数分布 (2025.9月)
篠木 健太郎 打者に投じた球数分布(2025年9月)
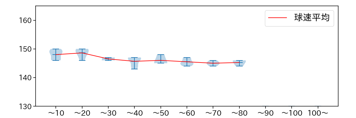
球数による球速(ストレート)の推移 (2025.9月)
篠木 健太郎 球数による球速(ストレート)の推移(2025年9月)
球種割合 (2025.9月)
篠木 健太郎 球種割合(2025年9月)
カウント別 球種割合 (2025.9月)
篠木 健太郎 カウント別 球種割合(2025年9月)
球種 & 球速の分布 1 (2025.9月)
篠木 健太郎 球種&球速の分布1(2025年9月)
球種 & 球速の分布 2 (2025.9月)
篠木 健太郎 球種&球速の分布2(2025年9月)

vs 左打 投手目線 (2025.9月)

※ 5球以上記録があった球種のみ掲載

篠木 健太郎 配球ヒートマップ(2025年9月)
篠木 健太郎 配球ヒートマップ(2025年9月)
篠木 健太郎 コース別空振り割合(2025年9月)
篠木 健太郎 コース別空振り割合(2025年9月)
篠木 健太郎 コース別被安打割合(2025年9月)
篠木 健太郎 コース別被安打割合(2025年9月)

vs 右打 投手目線 (2025.9月)

※ 5球以上記録があった球種のみ掲載

篠木 健太郎 配球ヒートマップ(2025年9月)
篠木 健太郎 配球ヒートマップ(2025年9月)
篠木 健太郎 配球ヒートマップ(2025年9月)
篠木 健太郎 コース別空振り割合(2025年9月)
篠木 健太郎 コース別空振り割合(2025年9月)
篠木 健太郎 コース別空振り割合(2025年9月)
篠木 健太郎 コース別被安打割合(2025年9月)
篠木 健太郎 コース別被安打割合(2025年9月)
篠木 健太郎 コース別被安打割合(2025年9月)