横浜DeNAベイスターズ

#27 藤浪 晋太郎

※ 横浜DeNAベイスターズ・藤浪 晋太郎投手の2025年9月の投球成績、球速・球種・配球、コース別空振り割合・被安打割合、球数などのデータを掲載しています。

Basic stats (2025.9月)
出場試合数 4
イニング 10.0
0
0
ホールド 0
セーブ 0
防御率 8.100
WHIP 1.700
FIP 5.520
K/BB 0.833
K% 10.4
BB% 12.5
HR% 2.1
最高球速 157 km/h

※ Pithcer's Basic Statsの概要はこちら

Profile
生年月日 1994年4月12日(31歳)
出身地 大阪
身長 197cm
体重 98kg
血液型 A
投打 右投げ右打ち
ドラフト 2012年(1位)
プロ通算年 11年
経歴 大阪桐蔭高(甲)-阪神-アスレチックス-オリオールズ-メッツ-マリナーズ-3Aタコマ-DeNA
主な獲得タイトル (振)15
打者に投じた球数分布 (2025.9月)
藤浪 晋太郎 打者に投じた球数分布(2025年9月)
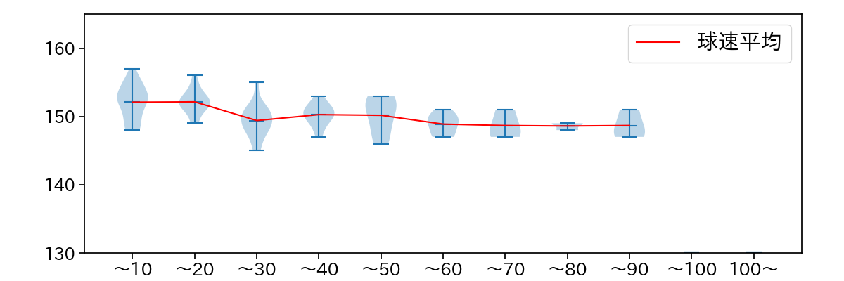
球数による球速(ストレート)の推移 (2025.9月)
藤浪 晋太郎 球数による球速(ストレート)の推移(2025年9月)
球種割合 (2025.9月)
藤浪 晋太郎 球種割合(2025年9月)
カウント別 球種割合 (2025.9月)
藤浪 晋太郎 カウント別 球種割合(2025年9月)
球種 & 球速の分布 1 (2025.9月)
藤浪 晋太郎 球種&球速の分布1(2025年9月)
球種 & 球速の分布 2 (2025.9月)
藤浪 晋太郎 球種&球速の分布2(2025年9月)

vs 左打 投手目線 (2025.9月)

※ 5球以上記録があった球種のみ掲載

藤浪 晋太郎 配球ヒートマップ(2025年9月)
藤浪 晋太郎 配球ヒートマップ(2025年9月)
藤浪 晋太郎 配球ヒートマップ(2025年9月)
藤浪 晋太郎 コース別空振り割合(2025年9月)
藤浪 晋太郎 コース別空振り割合(2025年9月)
藤浪 晋太郎 コース別空振り割合(2025年9月)
藤浪 晋太郎 コース別被安打割合(2025年9月)
藤浪 晋太郎 コース別被安打割合(2025年9月)
藤浪 晋太郎 コース別被安打割合(2025年9月)

vs 右打 投手目線 (2025.9月)

※ 5球以上記録があった球種のみ掲載

藤浪 晋太郎 配球ヒートマップ(2025年9月)
藤浪 晋太郎 配球ヒートマップ(2025年9月)
藤浪 晋太郎 配球ヒートマップ(2025年9月)
藤浪 晋太郎 コース別空振り割合(2025年9月)
藤浪 晋太郎 コース別空振り割合(2025年9月)
藤浪 晋太郎 コース別空振り割合(2025年9月)
藤浪 晋太郎 コース別被安打割合(2025年9月)
藤浪 晋太郎 コース別被安打割合(2025年9月)
藤浪 晋太郎 コース別被安打割合(2025年9月)