横浜DeNAベイスターズ

#42 ジャクソン

※ 横浜DeNAベイスターズ・ジャクソン投手の2025年8月の投球成績、球速・球種・配球、コース別空振り割合・被安打割合、球数などのデータを掲載しています。

Basic stats (2025.8月)
出場試合数 5
イニング 30.2
1
2
ホールド 0
セーブ 0
防御率 3.228
WHIP 1.500
FIP 4.913
K/BB 1.267
K% 13.8
BB% 10.9
HR% 2.2
最高球速 157 km/h

※ Pithcer's Basic Statsの概要はこちら

Profile
生年月日 1996年5月1日(29歳)
出身地 アメリカ
身長 190cm
体重 95kg
血液型 不明
投打 右投げ右打ち
ドラフト nan
プロ通算年 2年
経歴 ユタ大-ドジャース-パイレーツ-DeNA
主な獲得タイトル nan
打者に投じた球数分布 (2025.8月)
ジャクソン 打者に投じた球数分布(2025年8月)
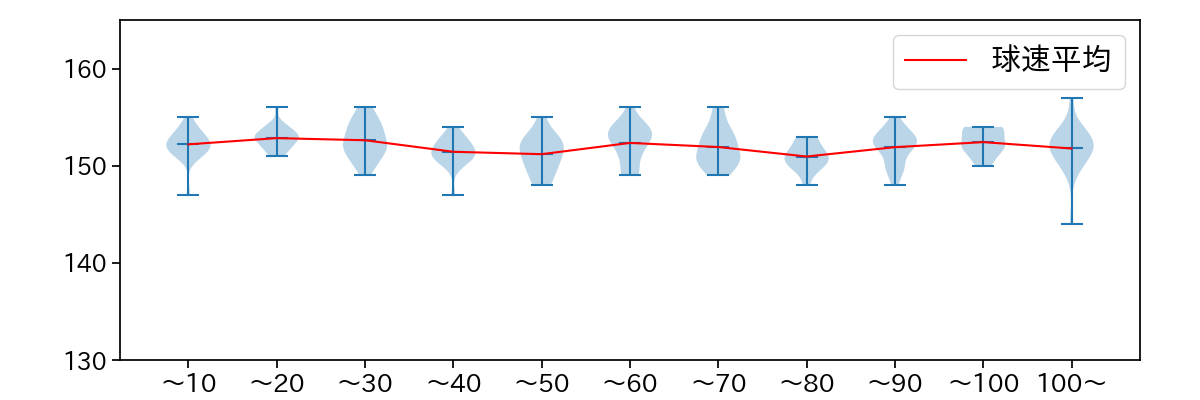
球数による球速(ストレート)の推移 (2025.8月)
ジャクソン 球数による球速(ストレート)の推移(2025年8月)
球種割合 (2025.8月)
ジャクソン 球種割合(2025年8月)
カウント別 球種割合 (2025.8月)
ジャクソン カウント別 球種割合(2025年8月)
球種 & 球速の分布 1 (2025.8月)
ジャクソン 球種&球速の分布1(2025年8月)
球種 & 球速の分布 2 (2025.8月)
ジャクソン 球種&球速の分布2(2025年8月)

vs 左打 投手目線 (2025.8月)

※ 5球以上記録があった球種のみ掲載

ジャクソン 配球ヒートマップ(2025年8月)
ジャクソン 配球ヒートマップ(2025年8月)
ジャクソン 配球ヒートマップ(2025年8月)
ジャクソン 配球ヒートマップ(2025年8月)
ジャクソン 配球ヒートマップ(2025年8月)
ジャクソン コース別空振り割合(2025年8月)
ジャクソン コース別空振り割合(2025年8月)
ジャクソン コース別空振り割合(2025年8月)
ジャクソン コース別空振り割合(2025年8月)
ジャクソン コース別空振り割合(2025年8月)
ジャクソン コース別被安打割合(2025年8月)
ジャクソン コース別被安打割合(2025年8月)
ジャクソン コース別被安打割合(2025年8月)
ジャクソン コース別被安打割合(2025年8月)
ジャクソン コース別被安打割合(2025年8月)

vs 右打 投手目線 (2025.8月)

※ 5球以上記録があった球種のみ掲載

ジャクソン 配球ヒートマップ(2025年8月)
ジャクソン 配球ヒートマップ(2025年8月)
ジャクソン 配球ヒートマップ(2025年8月)
ジャクソン 配球ヒートマップ(2025年8月)
ジャクソン 配球ヒートマップ(2025年8月)
ジャクソン コース別空振り割合(2025年8月)
ジャクソン コース別空振り割合(2025年8月)
ジャクソン コース別空振り割合(2025年8月)
ジャクソン コース別空振り割合(2025年8月)
ジャクソン コース別空振り割合(2025年8月)
ジャクソン コース別被安打割合(2025年8月)
ジャクソン コース別被安打割合(2025年8月)
ジャクソン コース別被安打割合(2025年8月)
ジャクソン コース別被安打割合(2025年8月)
ジャクソン コース別被安打割合(2025年8月)