横浜DeNAベイスターズ

#53 颯

※ 横浜DeNAベイスターズ・颯投手の2025年7月の投球成績、球速・球種・配球、コース別空振り割合・被安打割合、球数などのデータを掲載しています。

Basic stats (2025.7月)
出場試合数 7
イニング 7.0
0
1
ホールド 1
セーブ 0
防御率 2.571
WHIP 1.286
FIP 4.549
K/BB 3.000
K% 10.3
BB% 3.4
HR% 3.4
最高球速 137 km/h

※ Pithcer's Basic Statsの概要はこちら

Profile
生年月日 1998年10月10日(27歳)
出身地 神奈川
身長 184cm
体重 80kg
血液型 A
投打 右投げ左打ち
ドラフト 2020年(4位)
プロ通算年 5年
経歴 桐光学園高-立教大-オリックス-DeNA
主な獲得タイトル nan
打者に投じた球数分布 (2025.7月)
颯 打者に投じた球数分布(2025年7月)
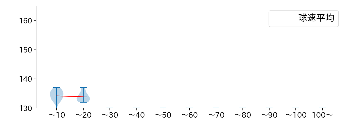
球数による球速(ストレート)の推移 (2025.7月)
颯 球数による球速(ストレート)の推移(2025年7月)
球種割合 (2025.7月)
颯 球種割合(2025年7月)
カウント別 球種割合 (2025.7月)
颯 カウント別 球種割合(2025年7月)
球種 & 球速の分布 1 (2025.7月)
颯 球種&球速の分布1(2025年7月)
球種 & 球速の分布 2 (2025.7月)
颯 球種&球速の分布2(2025年7月)

vs 左打 投手目線 (2025.7月)

※ 5球以上記録があった球種のみ掲載

颯 配球ヒートマップ(2025年7月)
颯 配球ヒートマップ(2025年7月)
颯 配球ヒートマップ(2025年7月)
颯 コース別空振り割合(2025年7月)
颯 コース別空振り割合(2025年7月)
颯 コース別空振り割合(2025年7月)
颯 コース別被安打割合(2025年7月)
颯 コース別被安打割合(2025年7月)
颯 コース別被安打割合(2025年7月)

vs 右打 投手目線 (2025.7月)

※ 5球以上記録があった球種のみ掲載

颯 配球ヒートマップ(2025年7月)
颯 配球ヒートマップ(2025年7月)
颯 配球ヒートマップ(2025年7月)
颯 コース別空振り割合(2025年7月)
颯 コース別空振り割合(2025年7月)
颯 コース別空振り割合(2025年7月)
颯 コース別被安打割合(2025年7月)
颯 コース別被安打割合(2025年7月)
颯 コース別被安打割合(2025年7月)