横浜DeNAベイスターズ

#39 若松 尚輝

※ 横浜DeNAベイスターズ・若松 尚輝投手の2025年7月の投球成績、球速・球種・配球、コース別空振り割合・被安打割合、球数などのデータを掲載しています。

Basic stats (2025.7月)
出場試合数 5
イニング 6.0
0
0
ホールド 0
セーブ 0
防御率 4.500
WHIP 1.500
FIP 5.120
K/BB 2.000
K% 8.0
BB% 4.0
HR% 4.0
最高球速 151 km/h

※ Pithcer's Basic Statsの概要はこちら

Profile
生年月日 2000年5月10日(25歳)
出身地 北海道
身長 184cm
体重 93kg
血液型 A
投打 右投げ右打ち
ドラフト 2024年(4位)
プロ通算年 1年
経歴 札幌第一高-札幌学院大-四国ILplus・高知-DeNA
主な獲得タイトル nan
打者に投じた球数分布 (2025.7月)
若松 尚輝 打者に投じた球数分布(2025年7月)
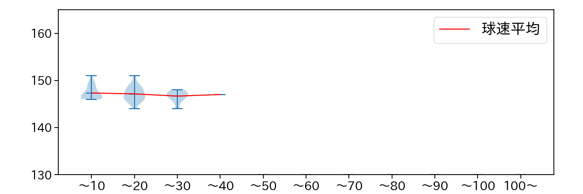
球数による球速(ストレート)の推移 (2025.7月)
若松 尚輝 球数による球速(ストレート)の推移(2025年7月)
球種割合 (2025.7月)
若松 尚輝 球種割合(2025年7月)
カウント別 球種割合 (2025.7月)
若松 尚輝 カウント別 球種割合(2025年7月)
球種 & 球速の分布 1 (2025.7月)
若松 尚輝 球種&球速の分布1(2025年7月)
球種 & 球速の分布 2 (2025.7月)
若松 尚輝 球種&球速の分布2(2025年7月)

vs 左打 投手目線 (2025.7月)

※ 5球以上記録があった球種のみ掲載

若松 尚輝 配球ヒートマップ(2025年7月)
若松 尚輝 配球ヒートマップ(2025年7月)
若松 尚輝 コース別空振り割合(2025年7月)
若松 尚輝 コース別空振り割合(2025年7月)
若松 尚輝 コース別被安打割合(2025年7月)
若松 尚輝 コース別被安打割合(2025年7月)

vs 右打 投手目線 (2025.7月)

※ 5球以上記録があった球種のみ掲載

若松 尚輝 配球ヒートマップ(2025年7月)
若松 尚輝 配球ヒートマップ(2025年7月)
若松 尚輝 配球ヒートマップ(2025年7月)
若松 尚輝 コース別空振り割合(2025年7月)
若松 尚輝 コース別空振り割合(2025年7月)
若松 尚輝 コース別空振り割合(2025年7月)
若松 尚輝 コース別被安打割合(2025年7月)
若松 尚輝 コース別被安打割合(2025年7月)
若松 尚輝 コース別被安打割合(2025年7月)