横浜DeNAベイスターズ

#20 坂本 裕哉

※ 横浜DeNAベイスターズ・坂本 裕哉投手の2025年7月の投球成績、球速・球種・配球、コース別空振り割合・被安打割合、球数などのデータを掲載しています。

Basic stats (2025.7月)
出場試合数 4
イニング 3.2
0
0
ホールド 0
セーブ 0
防御率 0.000
WHIP 0.545
FIP 1.211
K/BB 5.000
K% 33.3
BB% 0.0
HR% 0.0
最高球速 147 km/h

※ Pithcer's Basic Statsの概要はこちら

Profile
生年月日 1997年7月28日(28歳)
出身地 福岡
身長 180cm
体重 87kg
血液型 O
投打 左投げ左打ち
ドラフト 2019年(2位)
プロ通算年 6年
経歴 福岡大大濠高-立命館大-DeNA
主な獲得タイトル nan
打者に投じた球数分布 (2025.7月)
坂本 裕哉 打者に投じた球数分布(2025年7月)
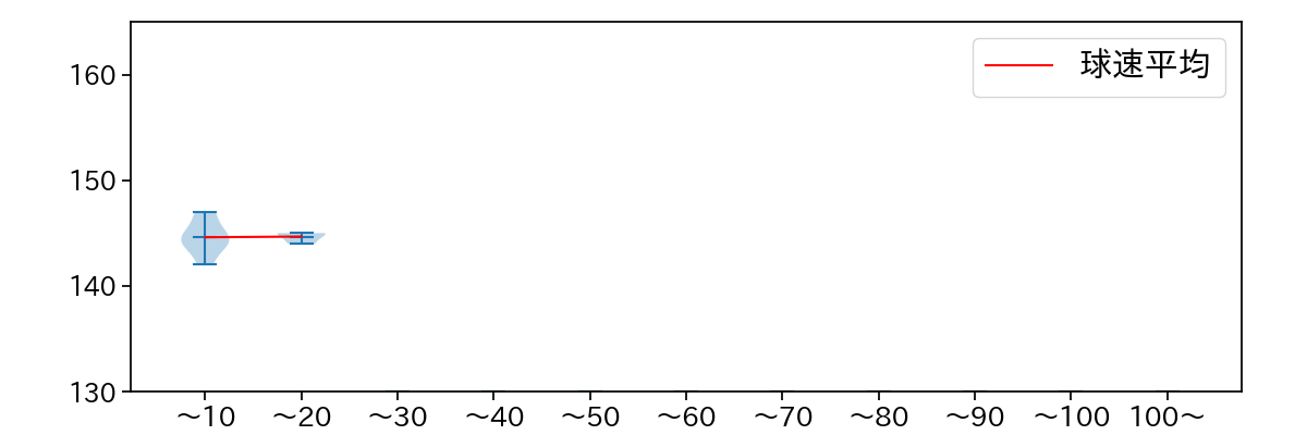
球数による球速(ストレート)の推移 (2025.7月)
坂本 裕哉 球数による球速(ストレート)の推移(2025年7月)
球種割合 (2025.7月)
坂本 裕哉 球種割合(2025年7月)
カウント別 球種割合 (2025.7月)
坂本 裕哉 カウント別 球種割合(2025年7月)
球種 & 球速の分布 1 (2025.7月)
坂本 裕哉 球種&球速の分布1(2025年7月)
球種 & 球速の分布 2 (2025.7月)
坂本 裕哉 球種&球速の分布2(2025年7月)

vs 左打 投手目線 (2025.7月)

※ 5球以上記録があった球種のみ掲載

坂本 裕哉 配球ヒートマップ(2025年7月)
坂本 裕哉 コース別空振り割合(2025年7月)
坂本 裕哉 コース別被安打割合(2025年7月)

vs 右打 投手目線 (2025.7月)

※ 5球以上記録があった球種のみ掲載

坂本 裕哉 配球ヒートマップ(2025年7月)
坂本 裕哉 配球ヒートマップ(2025年7月)
坂本 裕哉 コース別空振り割合(2025年7月)
坂本 裕哉 コース別空振り割合(2025年7月)
坂本 裕哉 コース別被安打割合(2025年7月)
坂本 裕哉 コース別被安打割合(2025年7月)