横浜DeNAベイスターズ

#92 堀岡 隼人

※ 横浜DeNAベイスターズ・堀岡 隼人投手の2025年6月の投球成績、球速・球種・配球、コース別空振り割合・被安打割合、球数などのデータを掲載しています。

Basic stats (2025.6月)
出場試合数 7
イニング 6.2
0
0
ホールド 0
セーブ 0
防御率 1.350
WHIP 1.800
FIP 2.070
K/BB 2.667
K% 26.7
BB% 10.0
HR% 0.0
最高球速 154 km/h

※ Pithcer's Basic Statsの概要はこちら

Profile
生年月日 1998年9月11日(27歳)
出身地 神奈川
身長 183cm
体重 87kg
血液型 O
投打 右投げ右打ち
ドラフト 2016年((育)7位)
プロ通算年 9年
経歴 青森山田高(甲)-巨人-DeNA
主な獲得タイトル nan
打者に投じた球数分布 (2025.6月)
堀岡 隼人 打者に投じた球数分布(2025年6月)
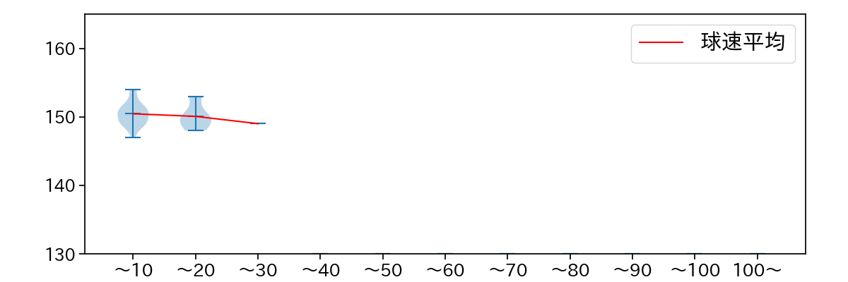
球数による球速(ストレート)の推移 (2025.6月)
堀岡 隼人 球数による球速(ストレート)の推移(2025年6月)
球種割合 (2025.6月)
堀岡 隼人 球種割合(2025年6月)
カウント別 球種割合 (2025.6月)
堀岡 隼人 カウント別 球種割合(2025年6月)
球種 & 球速の分布 1 (2025.6月)
堀岡 隼人 球種&球速の分布1(2025年6月)
球種 & 球速の分布 2 (2025.6月)
堀岡 隼人 球種&球速の分布2(2025年6月)

vs 左打 投手目線 (2025.6月)

※ 5球以上記録があった球種のみ掲載

堀岡 隼人 配球ヒートマップ(2025年6月)
堀岡 隼人 配球ヒートマップ(2025年6月)
堀岡 隼人 コース別空振り割合(2025年6月)
堀岡 隼人 コース別空振り割合(2025年6月)
堀岡 隼人 コース別被安打割合(2025年6月)
堀岡 隼人 コース別被安打割合(2025年6月)

vs 右打 投手目線 (2025.6月)

※ 5球以上記録があった球種のみ掲載

堀岡 隼人 配球ヒートマップ(2025年6月)
堀岡 隼人 配球ヒートマップ(2025年6月)
堀岡 隼人 コース別空振り割合(2025年6月)
堀岡 隼人 コース別空振り割合(2025年6月)
堀岡 隼人 コース別被安打割合(2025年6月)
堀岡 隼人 コース別被安打割合(2025年6月)