横浜DeNAベイスターズ

#69 ケイ

※ 横浜DeNAベイスターズ・ケイ投手の2025年6月の投球成績、球速・球種・配球、コース別空振り割合・被安打割合、球数などのデータを掲載しています。

Basic stats (2025.6月)
出場試合数 4
イニング 25.0
1
3
ホールド 0
セーブ 0
防御率 3.240
WHIP 1.120
FIP 2.520
K/BB 5.000
K% 20.2
BB% 4.0
HR% 1.0
最高球速 158 km/h

※ Pithcer's Basic Statsの概要はこちら

Profile
生年月日 1995年3月21日(30歳)
出身地 アメリカ
身長 183cm
体重 102kg
血液型 不明
投打 左投げ左打ち
ドラフト nan
プロ通算年 2年
経歴 コネチカット大-ブルージェイズ-カブス-メッツ-3Aラスベガス-DeNA
主な獲得タイトル nan
打者に投じた球数分布 (2025.6月)
ケイ 打者に投じた球数分布(2025年6月)
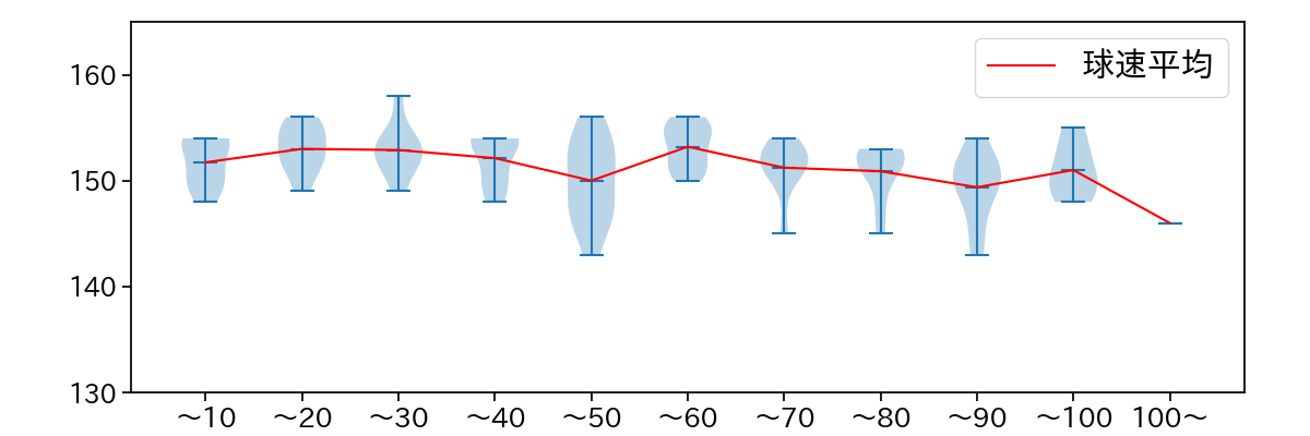
球数による球速(ストレート)の推移 (2025.6月)
ケイ 球数による球速(ストレート)の推移(2025年6月)
球種割合 (2025.6月)
ケイ 球種割合(2025年6月)
カウント別 球種割合 (2025.6月)
ケイ カウント別 球種割合(2025年6月)
球種 & 球速の分布 1 (2025.6月)
ケイ 球種&球速の分布1(2025年6月)
球種 & 球速の分布 2 (2025.6月)
ケイ 球種&球速の分布2(2025年6月)

vs 左打 投手目線 (2025.6月)

※ 5球以上記録があった球種のみ掲載

ケイ 配球ヒートマップ(2025年6月)
ケイ 配球ヒートマップ(2025年6月)
ケイ 配球ヒートマップ(2025年6月)
ケイ 配球ヒートマップ(2025年6月)
ケイ 配球ヒートマップ(2025年6月)
ケイ 配球ヒートマップ(2025年6月)
ケイ コース別空振り割合(2025年6月)
ケイ コース別空振り割合(2025年6月)
ケイ コース別空振り割合(2025年6月)
ケイ コース別空振り割合(2025年6月)
ケイ コース別空振り割合(2025年6月)
ケイ コース別空振り割合(2025年6月)
ケイ コース別被安打割合(2025年6月)
ケイ コース別被安打割合(2025年6月)
ケイ コース別被安打割合(2025年6月)
ケイ コース別被安打割合(2025年6月)
ケイ コース別被安打割合(2025年6月)
ケイ コース別被安打割合(2025年6月)

vs 右打 投手目線 (2025.6月)

※ 5球以上記録があった球種のみ掲載

ケイ 配球ヒートマップ(2025年6月)
ケイ 配球ヒートマップ(2025年6月)
ケイ 配球ヒートマップ(2025年6月)
ケイ 配球ヒートマップ(2025年6月)
ケイ 配球ヒートマップ(2025年6月)
ケイ コース別空振り割合(2025年6月)
ケイ コース別空振り割合(2025年6月)
ケイ コース別空振り割合(2025年6月)
ケイ コース別空振り割合(2025年6月)
ケイ コース別空振り割合(2025年6月)
ケイ コース別被安打割合(2025年6月)
ケイ コース別被安打割合(2025年6月)
ケイ コース別被安打割合(2025年6月)
ケイ コース別被安打割合(2025年6月)
ケイ コース別被安打割合(2025年6月)