横浜DeNAベイスターズ

#64 中川 虎大

※ 横浜DeNAベイスターズ・中川 虎大投手の2025年6月の投球成績、球速・球種・配球、コース別空振り割合・被安打割合、球数などのデータを掲載しています。

Basic stats (2025.6月)
出場試合数 4
イニング 3.2
0
0
ホールド 0
セーブ 0
防御率 0.000
WHIP 1.091
FIP 1.484
K/BB 3.000
K% 20.0
BB% 0.0
HR% 0.0
最高球速 151 km/h

※ Pithcer's Basic Statsの概要はこちら

Profile
生年月日 1999年10月2日(26歳)
出身地 和歌山
身長 178cm
体重 85kg
血液型 B
投打 右投げ右打ち
ドラフト 2017年((育)1位)
プロ通算年 8年
経歴 箕島高-DeNA
主な獲得タイトル nan
打者に投じた球数分布 (2025.6月)
中川 虎大 打者に投じた球数分布(2025年6月)
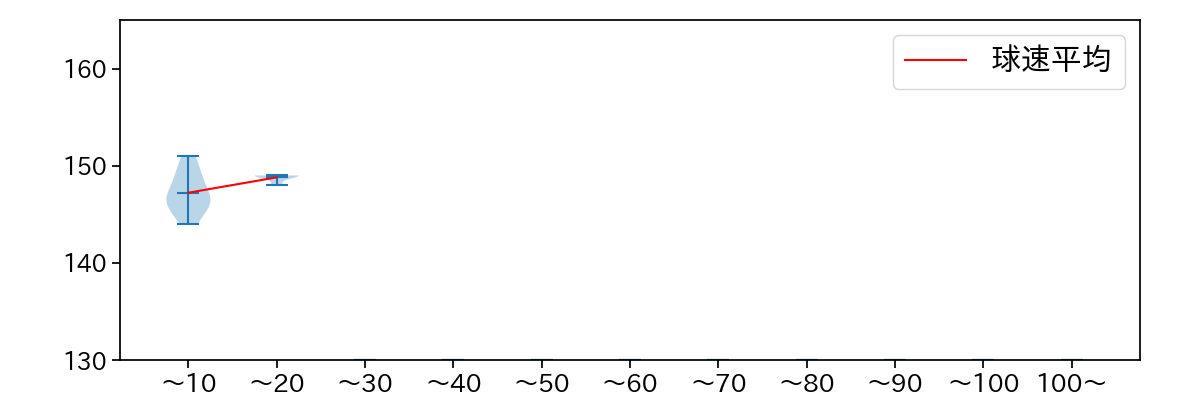
球数による球速(ストレート)の推移 (2025.6月)
中川 虎大 球数による球速(ストレート)の推移(2025年6月)
球種割合 (2025.6月)
中川 虎大 球種割合(2025年6月)
カウント別 球種割合 (2025.6月)
中川 虎大 カウント別 球種割合(2025年6月)
球種 & 球速の分布 1 (2025.6月)
中川 虎大 球種&球速の分布1(2025年6月)
球種 & 球速の分布 2 (2025.6月)
中川 虎大 球種&球速の分布2(2025年6月)

vs 左打 投手目線 (2025.6月)

※ 5球以上記録があった球種のみ掲載

中川 虎大 配球ヒートマップ(2025年6月)
中川 虎大 配球ヒートマップ(2025年6月)
中川 虎大 コース別空振り割合(2025年6月)
中川 虎大 コース別空振り割合(2025年6月)
中川 虎大 コース別被安打割合(2025年6月)
中川 虎大 コース別被安打割合(2025年6月)

vs 右打 投手目線 (2025.6月)

※ 5球以上記録があった球種のみ掲載

中川 虎大 配球ヒートマップ(2025年6月)
中川 虎大 配球ヒートマップ(2025年6月)
中川 虎大 コース別空振り割合(2025年6月)
中川 虎大 コース別空振り割合(2025年6月)
中川 虎大 コース別被安打割合(2025年6月)
中川 虎大 コース別被安打割合(2025年6月)