横浜DeNAベイスターズ

#20 坂本 裕哉

※ 横浜DeNAベイスターズ・坂本 裕哉投手の2025年6月の投球成績、球速・球種・配球、コース別空振り割合・被安打割合、球数などのデータを掲載しています。

Basic stats (2025.6月)
出場試合数 3
イニング 3.2
0
0
ホールド 0
セーブ 0
防御率 9.818
WHIP 2.182
FIP 3.938
K/BB 1.000
K% 15.8
BB% 15.8
HR% 0.0
最高球速 149 km/h

※ Pithcer's Basic Statsの概要はこちら

Profile
生年月日 1997年7月28日(28歳)
出身地 福岡
身長 180cm
体重 87kg
血液型 O
投打 左投げ左打ち
ドラフト 2019年(2位)
プロ通算年 6年
経歴 福岡大大濠高-立命館大-DeNA
主な獲得タイトル nan
打者に投じた球数分布 (2025.6月)
坂本 裕哉 打者に投じた球数分布(2025年6月)
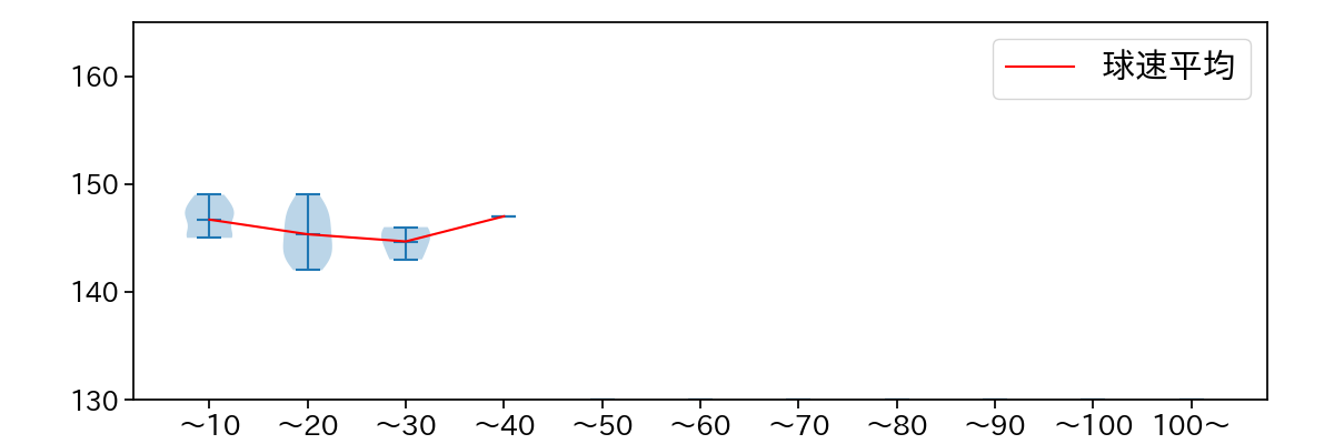
球数による球速(ストレート)の推移 (2025.6月)
坂本 裕哉 球数による球速(ストレート)の推移(2025年6月)
球種割合 (2025.6月)
坂本 裕哉 球種割合(2025年6月)
カウント別 球種割合 (2025.6月)
坂本 裕哉 カウント別 球種割合(2025年6月)
球種 & 球速の分布 1 (2025.6月)
坂本 裕哉 球種&球速の分布1(2025年6月)
球種 & 球速の分布 2 (2025.6月)
坂本 裕哉 球種&球速の分布2(2025年6月)

vs 左打 投手目線 (2025.6月)

※ 5球以上記録があった球種のみ掲載

坂本 裕哉 配球ヒートマップ(2025年6月)
坂本 裕哉 配球ヒートマップ(2025年6月)
坂本 裕哉 配球ヒートマップ(2025年6月)
坂本 裕哉 コース別空振り割合(2025年6月)
坂本 裕哉 コース別空振り割合(2025年6月)
坂本 裕哉 コース別空振り割合(2025年6月)
坂本 裕哉 コース別被安打割合(2025年6月)
坂本 裕哉 コース別被安打割合(2025年6月)
坂本 裕哉 コース別被安打割合(2025年6月)

vs 右打 投手目線 (2025.6月)

※ 5球以上記録があった球種のみ掲載

坂本 裕哉 配球ヒートマップ(2025年6月)
坂本 裕哉 配球ヒートマップ(2025年6月)
坂本 裕哉 コース別空振り割合(2025年6月)
坂本 裕哉 コース別空振り割合(2025年6月)
坂本 裕哉 コース別被安打割合(2025年6月)
坂本 裕哉 コース別被安打割合(2025年6月)