横浜DeNAベイスターズ

#11 東 克樹

※ 横浜DeNAベイスターズ・東 克樹投手の2025年6月の投球成績、球速・球種・配球、コース別空振り割合・被安打割合、球数などのデータを掲載しています。

Basic stats (2025.6月)
出場試合数 3
イニング 22.0
1
2
ホールド 0
セーブ 0
防御率 2.455
WHIP 1.000
FIP 3.165
K/BB 5.667
K% 19.5
BB% 3.4
HR% 2.3
最高球速 146 km/h

※ Pithcer's Basic Statsの概要はこちら

Profile
生年月日 1995年11月29日(29歳)
出身地 三重
身長 170cm
体重 80kg
血液型 B
投打 左投げ左打ち
ドラフト 2017年(1位)
プロ通算年 8年
経歴 愛工大名電高(甲)-立命館大-DeNA
主な獲得タイトル (率)23(勝)23(新)18(ベ)23(ゴ)23
打者に投じた球数分布 (2025.6月)
東 克樹 打者に投じた球数分布(2025年6月)
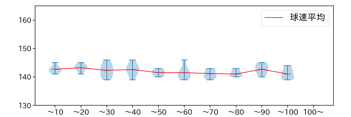
球数による球速(ストレート)の推移 (2025.6月)
東 克樹 球数による球速(ストレート)の推移(2025年6月)
球種割合 (2025.6月)
東 克樹 球種割合(2025年6月)
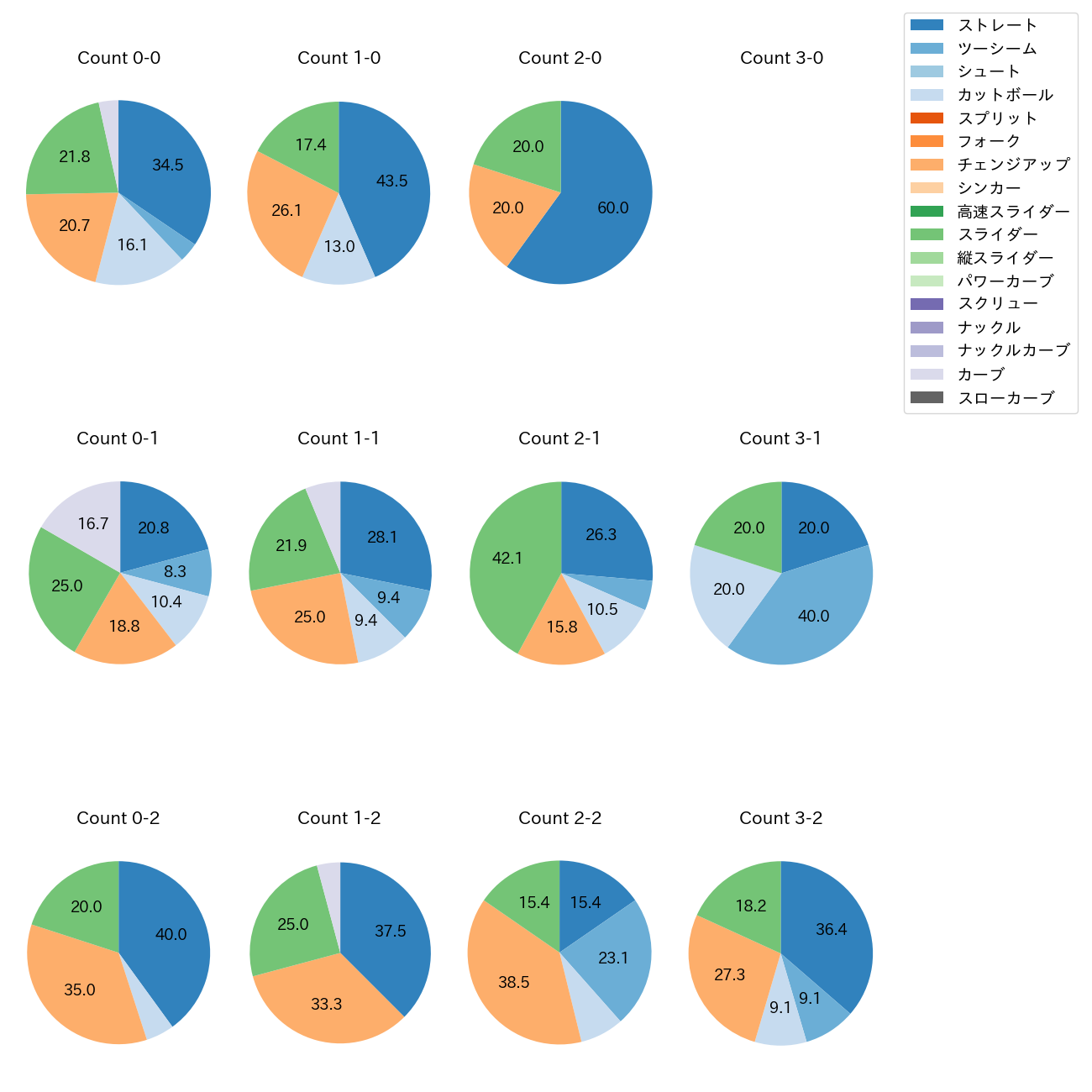
カウント別 球種割合 (2025.6月)
東 克樹 カウント別 球種割合(2025年6月)
球種 & 球速の分布 1 (2025.6月)
東 克樹 球種&球速の分布1(2025年6月)
球種 & 球速の分布 2 (2025.6月)
東 克樹 球種&球速の分布2(2025年6月)

vs 左打 投手目線 (2025.6月)

※ 5球以上記録があった球種のみ掲載

東 克樹 配球ヒートマップ(2025年6月)
東 克樹 配球ヒートマップ(2025年6月)
東 克樹 配球ヒートマップ(2025年6月)
東 克樹 配球ヒートマップ(2025年6月)
東 克樹 コース別空振り割合(2025年6月)
東 克樹 コース別空振り割合(2025年6月)
東 克樹 コース別空振り割合(2025年6月)
東 克樹 コース別空振り割合(2025年6月)
東 克樹 コース別被安打割合(2025年6月)
東 克樹 コース別被安打割合(2025年6月)
東 克樹 コース別被安打割合(2025年6月)
東 克樹 コース別被安打割合(2025年6月)

vs 右打 投手目線 (2025.6月)

※ 5球以上記録があった球種のみ掲載

東 克樹 配球ヒートマップ(2025年6月)
東 克樹 配球ヒートマップ(2025年6月)
東 克樹 配球ヒートマップ(2025年6月)
東 克樹 配球ヒートマップ(2025年6月)
東 克樹 配球ヒートマップ(2025年6月)
東 克樹 コース別空振り割合(2025年6月)
東 克樹 コース別空振り割合(2025年6月)
東 克樹 コース別空振り割合(2025年6月)
東 克樹 コース別空振り割合(2025年6月)
東 克樹 コース別空振り割合(2025年6月)
東 克樹 コース別被安打割合(2025年6月)
東 克樹 コース別被安打割合(2025年6月)
東 克樹 コース別被安打割合(2025年6月)
東 克樹 コース別被安打割合(2025年6月)
東 克樹 コース別被安打割合(2025年6月)