横浜DeNAベイスターズ

#96 バウアー

※ 横浜DeNAベイスターズ・バウアー投手の2025年5月の投球成績、球速・球種・配球、コース別空振り割合・被安打割合、球数などのデータを掲載しています。

Basic stats (2025.5月)
出場試合数 5
イニング 37.0
1
0
ホールド 0
セーブ 0
防御率 3.162
WHIP 1.108
FIP 3.282
K/BB 4.222
K% 25.9
BB% 6.1
HR% 2.7
最高球速 158 km/h

※ Pithcer's Basic Statsの概要はこちら

Profile
生年月日 1991年1月17日(34歳)
出身地 アメリカ
身長 185cm
体重 92kg
血液型 不明
投打 右投げ右打ち
ドラフト nan
プロ通算年 2年
経歴 カリフォルニア大-ダイヤモンドバックス-インディアンス-レッズ-ドジャース-DeNA-メキシコ・メキシコシティ-DeNA
主な獲得タイトル nan
打者に投じた球数分布 (2025.5月)
バウアー 打者に投じた球数分布(2025年5月)
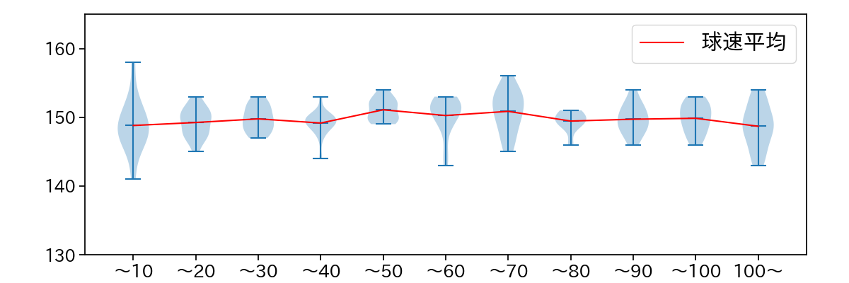
球数による球速(ストレート)の推移 (2025.5月)
バウアー 球数による球速(ストレート)の推移(2025年5月)
球種割合 (2025.5月)
バウアー 球種割合(2025年5月)
カウント別 球種割合 (2025.5月)
バウアー カウント別 球種割合(2025年5月)
球種 & 球速の分布 1 (2025.5月)
バウアー 球種&球速の分布1(2025年5月)
球種 & 球速の分布 2 (2025.5月)
バウアー 球種&球速の分布2(2025年5月)

vs 左打 投手目線 (2025.5月)

※ 5球以上記録があった球種のみ掲載

バウアー 配球ヒートマップ(2025年5月)
バウアー 配球ヒートマップ(2025年5月)
バウアー 配球ヒートマップ(2025年5月)
バウアー 配球ヒートマップ(2025年5月)
バウアー 配球ヒートマップ(2025年5月)
バウアー コース別空振り割合(2025年5月)
バウアー コース別空振り割合(2025年5月)
バウアー コース別空振り割合(2025年5月)
バウアー コース別空振り割合(2025年5月)
バウアー コース別空振り割合(2025年5月)
バウアー コース別被安打割合(2025年5月)
バウアー コース別被安打割合(2025年5月)
バウアー コース別被安打割合(2025年5月)
バウアー コース別被安打割合(2025年5月)
バウアー コース別被安打割合(2025年5月)

vs 右打 投手目線 (2025.5月)

※ 5球以上記録があった球種のみ掲載

バウアー 配球ヒートマップ(2025年5月)
バウアー 配球ヒートマップ(2025年5月)
バウアー 配球ヒートマップ(2025年5月)
バウアー 配球ヒートマップ(2025年5月)
バウアー 配球ヒートマップ(2025年5月)
バウアー コース別空振り割合(2025年5月)
バウアー コース別空振り割合(2025年5月)
バウアー コース別空振り割合(2025年5月)
バウアー コース別空振り割合(2025年5月)
バウアー コース別空振り割合(2025年5月)
バウアー コース別被安打割合(2025年5月)
バウアー コース別被安打割合(2025年5月)
バウアー コース別被安打割合(2025年5月)
バウアー コース別被安打割合(2025年5月)
バウアー コース別被安打割合(2025年5月)