横浜DeNAベイスターズ

#62 ウィック

※ 横浜DeNAベイスターズ・ウィック投手の2025年5月の投球成績、球速・球種・配球、コース別空振り割合・被安打割合、球数などのデータを掲載しています。

Basic stats (2025.5月)
出場試合数 11
イニング 12.0
3
0
ホールド 7
セーブ 1
防御率 0.000
WHIP 0.917
FIP 3.203
K/BB 1.667
K% 22.2
BB% 13.3
HR% 0.0
最高球速 160 km/h

※ Pithcer's Basic Statsの概要はこちら

Profile
生年月日 1992年11月9日(32歳)
出身地 カナダ
身長 190cm
体重 106kg
血液型 不明
投打 右投げ左打ち
ドラフト nan
プロ通算年 2年
経歴 サイプレス大-パドレス-カブス-3Aバッファロー-DeNA
主な獲得タイトル nan
打者に投じた球数分布 (2025.5月)
ウィック 打者に投じた球数分布(2025年5月)
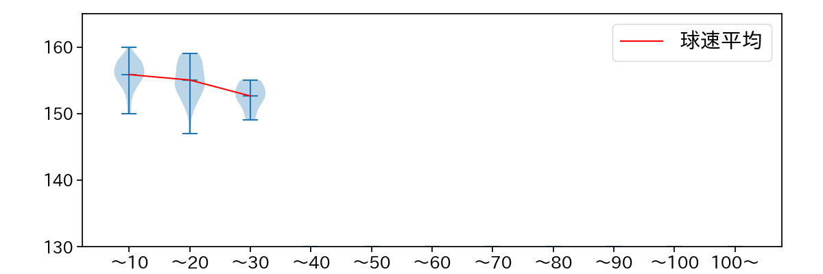
球数による球速(ストレート)の推移 (2025.5月)
ウィック 球数による球速(ストレート)の推移(2025年5月)
球種割合 (2025.5月)
ウィック 球種割合(2025年5月)
カウント別 球種割合 (2025.5月)
ウィック カウント別 球種割合(2025年5月)
球種 & 球速の分布 1 (2025.5月)
ウィック 球種&球速の分布1(2025年5月)
球種 & 球速の分布 2 (2025.5月)
ウィック 球種&球速の分布2(2025年5月)

vs 左打 投手目線 (2025.5月)

※ 5球以上記録があった球種のみ掲載

ウィック 配球ヒートマップ(2025年5月)
ウィック 配球ヒートマップ(2025年5月)
ウィック 配球ヒートマップ(2025年5月)
ウィック コース別空振り割合(2025年5月)
ウィック コース別空振り割合(2025年5月)
ウィック コース別空振り割合(2025年5月)
ウィック コース別被安打割合(2025年5月)
ウィック コース別被安打割合(2025年5月)
ウィック コース別被安打割合(2025年5月)

vs 右打 投手目線 (2025.5月)

※ 5球以上記録があった球種のみ掲載

ウィック 配球ヒートマップ(2025年5月)
ウィック 配球ヒートマップ(2025年5月)
ウィック 配球ヒートマップ(2025年5月)
ウィック 配球ヒートマップ(2025年5月)
ウィック コース別空振り割合(2025年5月)
ウィック コース別空振り割合(2025年5月)
ウィック コース別空振り割合(2025年5月)
ウィック コース別空振り割合(2025年5月)
ウィック コース別被安打割合(2025年5月)
ウィック コース別被安打割合(2025年5月)
ウィック コース別被安打割合(2025年5月)
ウィック コース別被安打割合(2025年5月)