横浜DeNAベイスターズ

#59 平良 拳太郎

※ 横浜DeNAベイスターズ・平良 拳太郎投手の2025年5月の投球成績、球速・球種・配球、コース別空振り割合・被安打割合、球数などのデータを掲載しています。

Basic stats (2025.5月)
出場試合数 3
イニング 16.0
0
0
ホールド 0
セーブ 0
防御率 2.812
WHIP 1.000
FIP 3.245
K/BB 7.500
K% 23.4
BB% 3.1
HR% 3.1
最高球速 145 km/h

※ Pithcer's Basic Statsの概要はこちら

Profile
生年月日 1995年7月12日(30歳)
出身地 沖縄
身長 180cm
体重 80kg
血液型 O
投打 右投げ右打ち
ドラフト 2013年(5位)
プロ通算年 12年
経歴 北山高-巨人-DeNA
主な獲得タイトル nan
打者に投じた球数分布 (2025.5月)
平良 拳太郎 打者に投じた球数分布(2025年5月)
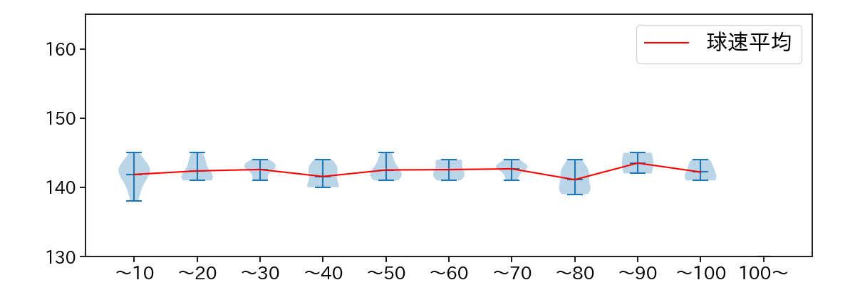
球数による球速(ストレート)の推移 (2025.5月)
平良 拳太郎 球数による球速(ストレート)の推移(2025年5月)
球種割合 (2025.5月)
平良 拳太郎 球種割合(2025年5月)
カウント別 球種割合 (2025.5月)
平良 拳太郎 カウント別 球種割合(2025年5月)
球種 & 球速の分布 1 (2025.5月)
平良 拳太郎 球種&球速の分布1(2025年5月)
球種 & 球速の分布 2 (2025.5月)
平良 拳太郎 球種&球速の分布2(2025年5月)

vs 左打 投手目線 (2025.5月)

※ 5球以上記録があった球種のみ掲載

平良 拳太郎 配球ヒートマップ(2025年5月)
平良 拳太郎 配球ヒートマップ(2025年5月)
平良 拳太郎 配球ヒートマップ(2025年5月)
平良 拳太郎 コース別空振り割合(2025年5月)
平良 拳太郎 コース別空振り割合(2025年5月)
平良 拳太郎 コース別空振り割合(2025年5月)
平良 拳太郎 コース別被安打割合(2025年5月)
平良 拳太郎 コース別被安打割合(2025年5月)
平良 拳太郎 コース別被安打割合(2025年5月)

vs 右打 投手目線 (2025.5月)

※ 5球以上記録があった球種のみ掲載

平良 拳太郎 配球ヒートマップ(2025年5月)
平良 拳太郎 配球ヒートマップ(2025年5月)
平良 拳太郎 配球ヒートマップ(2025年5月)
平良 拳太郎 配球ヒートマップ(2025年5月)
平良 拳太郎 コース別空振り割合(2025年5月)
平良 拳太郎 コース別空振り割合(2025年5月)
平良 拳太郎 コース別空振り割合(2025年5月)
平良 拳太郎 コース別空振り割合(2025年5月)
平良 拳太郎 コース別被安打割合(2025年5月)
平良 拳太郎 コース別被安打割合(2025年5月)
平良 拳太郎 コース別被安打割合(2025年5月)
平良 拳太郎 コース別被安打割合(2025年5月)