横浜DeNAベイスターズ

#22 入江 大生

※ 横浜DeNAベイスターズ・入江 大生投手の2025年4月の投球成績、球速・球種・配球、コース別空振り割合・被安打割合、球数などのデータを掲載しています。

Basic stats (2025.4月)
出場試合数 7
イニング 7.0
0
0
ホールド 2
セーブ 2
防御率 1.286
WHIP 1.000
FIP 2.977
K/BB 2.500
K% 17.2
BB% 6.9
HR% 0.0
最高球速 157 km/h

※ Pithcer's Basic Statsの概要はこちら

Profile
生年月日 1998年8月26日(27歳)
出身地 栃木
身長 187cm
体重 90kg
血液型 O
投打 右投げ右打ち
ドラフト 2020年(1位)
プロ通算年 5年
経歴 作新学院高(甲)-明治大-DeNA
主な獲得タイトル nan
打者に投じた球数分布 (2025.4月)
入江 大生 打者に投じた球数分布(2025年4月)
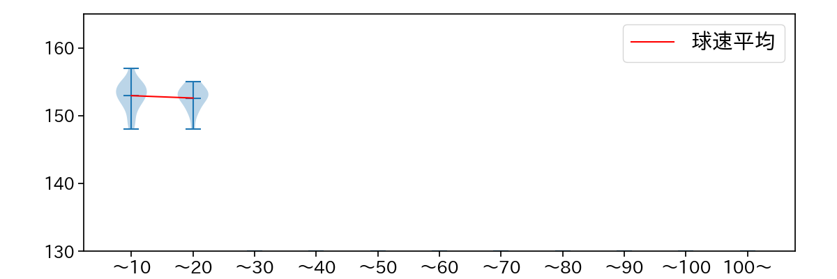
球数による球速(ストレート)の推移 (2025.4月)
入江 大生 球数による球速(ストレート)の推移(2025年4月)
球種割合 (2025.4月)
入江 大生 球種割合(2025年4月)
カウント別 球種割合 (2025.4月)
入江 大生 カウント別 球種割合(2025年4月)
球種 & 球速の分布 1 (2025.4月)
入江 大生 球種&球速の分布1(2025年4月)
球種 & 球速の分布 2 (2025.4月)
入江 大生 球種&球速の分布2(2025年4月)

vs 左打 投手目線 (2025.4月)

※ 5球以上記録があった球種のみ掲載

入江 大生 配球ヒートマップ(2025年4月)
入江 大生 配球ヒートマップ(2025年4月)
入江 大生 コース別空振り割合(2025年4月)
入江 大生 コース別空振り割合(2025年4月)
入江 大生 コース別被安打割合(2025年4月)
入江 大生 コース別被安打割合(2025年4月)

vs 右打 投手目線 (2025.4月)

※ 5球以上記録があった球種のみ掲載

入江 大生 配球ヒートマップ(2025年4月)
入江 大生 配球ヒートマップ(2025年4月)
入江 大生 コース別空振り割合(2025年4月)
入江 大生 コース別空振り割合(2025年4月)
入江 大生 コース別被安打割合(2025年4月)
入江 大生 コース別被安打割合(2025年4月)