横浜DeNAベイスターズ

#13 伊勢 大夢

※ 横浜DeNAベイスターズ・伊勢 大夢投手の2025年4月の投球成績、球速・球種・配球、コース別空振り割合・被安打割合、球数などのデータを掲載しています。

Basic stats (2025.4月)
出場試合数 8
イニング 7.1
0
0
ホールド 5
セーブ 2
防御率 2.455
WHIP 0.818
FIP 1.620
K/BB 7.000
K% 25.0
BB% 3.6
HR% 0.0
最高球速 152 km/h

※ Pithcer's Basic Statsの概要はこちら

Profile
生年月日 1998年3月7日(27歳)
出身地 熊本
身長 183cm
体重 94kg
血液型 A
投打 右投げ右打ち
ドラフト 2019年(3位)
プロ通算年 6年
経歴 九州学院高(甲)-明治大-DeNA
主な獲得タイトル nan
打者に投じた球数分布 (2025.4月)
伊勢 大夢 打者に投じた球数分布(2025年4月)
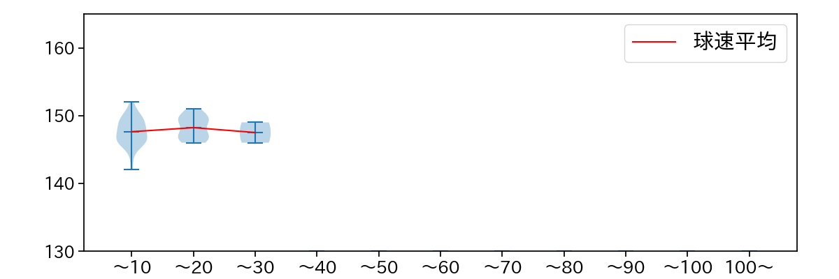
球数による球速(ストレート)の推移 (2025.4月)
伊勢 大夢 球数による球速(ストレート)の推移(2025年4月)
球種割合 (2025.4月)
伊勢 大夢 球種割合(2025年4月)
カウント別 球種割合 (2025.4月)
伊勢 大夢 カウント別 球種割合(2025年4月)
球種 & 球速の分布 1 (2025.4月)
伊勢 大夢 球種&球速の分布1(2025年4月)
球種 & 球速の分布 2 (2025.4月)
伊勢 大夢 球種&球速の分布2(2025年4月)

vs 左打 投手目線 (2025.4月)

※ 5球以上記録があった球種のみ掲載

伊勢 大夢 配球ヒートマップ(2025年4月)
伊勢 大夢 配球ヒートマップ(2025年4月)
伊勢 大夢 コース別空振り割合(2025年4月)
伊勢 大夢 コース別空振り割合(2025年4月)
伊勢 大夢 コース別被安打割合(2025年4月)
伊勢 大夢 コース別被安打割合(2025年4月)

vs 右打 投手目線 (2025.4月)

※ 5球以上記録があった球種のみ掲載

伊勢 大夢 配球ヒートマップ(2025年4月)
伊勢 大夢 配球ヒートマップ(2025年4月)
伊勢 大夢 配球ヒートマップ(2025年4月)
伊勢 大夢 コース別空振り割合(2025年4月)
伊勢 大夢 コース別空振り割合(2025年4月)
伊勢 大夢 コース別空振り割合(2025年4月)
伊勢 大夢 コース別被安打割合(2025年4月)
伊勢 大夢 コース別被安打割合(2025年4月)
伊勢 大夢 コース別被安打割合(2025年4月)