広島東洋カープ

#39 長谷部 銀次

※ 広島東洋カープ・長谷部 銀次投手の2025年レギュラーシーズン全試合の投球成績、球速・球種・配球、コース別空振り割合・被安打割合、球数などのデータを掲載しています。

Basic stats (2025.レギュラーシーズン全試合)
出場試合数 5
イニング 5.1
0
0
ホールド 0
セーブ 0
防御率 15.188
WHIP 2.438
FIP 3.308
K/BB 1.750
K% 23.3
BB% 13.3
HR% 0.0
最高球速 148 km/h

※ Pithcer's Basic Statsの概要はこちら

Profile
生年月日 1998年7月29日(27歳)
出身地 愛知
身長 184cm
体重 88kg
血液型 A
投打 左投げ左打ち
ドラフト 2022年(6位)
プロ通算年 3年
経歴 中京大中京高(甲)-慶応大-トヨタ自動車-広島
主な獲得タイトル nan
打者に投じた球数分布 (2025.レギュラーシーズン全試合)
長谷部 銀次 打者に投じた球数分布(2025年レギュラーシーズン全試合)
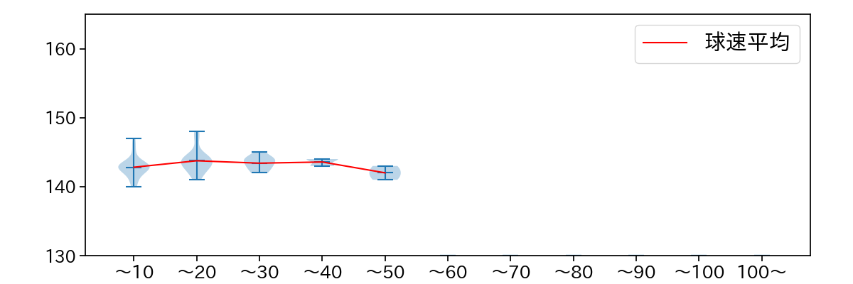
球数による球速(ストレート)の推移 (2025.レギュラーシーズン全試合)
長谷部 銀次 球数による球速(ストレート)の推移(2025年レギュラーシーズン全試合)
球種割合 (2025.レギュラーシーズン全試合)
長谷部 銀次 球種割合(2025年レギュラーシーズン全試合)
カウント別 球種割合 (2025.レギュラーシーズン全試合)
長谷部 銀次 カウント別 球種割合(2025年レギュラーシーズン全試合)
球種 & 球速の分布 1 (2025.レギュラーシーズン全試合)
長谷部 銀次 球種&球速の分布1(2025年レギュラーシーズン全試合)
球種 & 球速の分布 2 (2025.レギュラーシーズン全試合)
長谷部 銀次 球種&球速の分布2(2025年レギュラーシーズン全試合)

vs 左打 投手目線 (2025.レギュラーシーズン全試合)

※ 5球以上記録があった球種のみ掲載

長谷部 銀次 配球ヒートマップ(2025年rs月)
長谷部 銀次 配球ヒートマップ(2025年rs月)
長谷部 銀次 配球ヒートマップ(2025年rs月)
長谷部 銀次 コース別空振り割合(2025年rs月)
長谷部 銀次 コース別空振り割合(2025年rs月)
長谷部 銀次 コース別空振り割合(2025年rs月)
長谷部 銀次 コース別被安打割合(2025年rs月)
長谷部 銀次 コース別被安打割合(2025年rs月)
長谷部 銀次 コース別被安打割合(2025年rs月)

vs 右打 投手目線 (2025.レギュラーシーズン全試合)

※ 5球以上記録があった球種のみ掲載

長谷部 銀次 配球ヒートマップ(2025年rs月)
長谷部 銀次 配球ヒートマップ(2025年rs月)
長谷部 銀次 配球ヒートマップ(2025年rs月)
長谷部 銀次 コース別空振り割合(2025年rs月)
長谷部 銀次 コース別空振り割合(2025年rs月)
長谷部 銀次 コース別空振り割合(2025年rs月)
長谷部 銀次 コース別被安打割合(2025年rs月)
長谷部 銀次 コース別被安打割合(2025年rs月)
長谷部 銀次 コース別被安打割合(2025年rs月)