広島東洋カープ

#28 佐藤 柳之介

※ 広島東洋カープ・佐藤 柳之介投手の2025年レギュラーシーズン全試合の投球成績、球速・球種・配球、コース別空振り割合・被安打割合、球数などのデータを掲載しています。

Basic stats (2025.レギュラーシーズン全試合)
出場試合数 6
イニング 25.0
1
2
ホールド 0
セーブ 0
防御率 3.600
WHIP 1.400
FIP 3.840
K/BB 1.308
K% 15.7
BB% 12.0
HR% 0.9
最高球速 145 km/h

※ Pithcer's Basic Statsの概要はこちら

Profile
生年月日 2002年11月1日(22歳)
出身地 宮城
身長 179cm
体重 87kg
血液型 O
投打 左投げ左打ち
ドラフト 2024年(2位)
プロ通算年 1年
経歴 東陵高-富士大-広島
主な獲得タイトル nan
打者に投じた球数分布 (2025.レギュラーシーズン全試合)
佐藤 柳之介 打者に投じた球数分布(2025年レギュラーシーズン全試合)
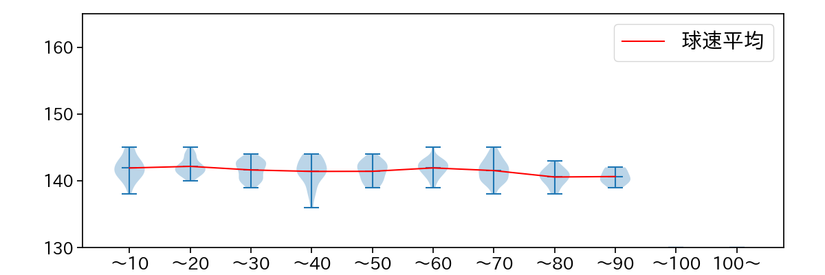
球数による球速(ストレート)の推移 (2025.レギュラーシーズン全試合)
佐藤 柳之介 球数による球速(ストレート)の推移(2025年レギュラーシーズン全試合)
球種割合 (2025.レギュラーシーズン全試合)
佐藤 柳之介 球種割合(2025年レギュラーシーズン全試合)
カウント別 球種割合 (2025.レギュラーシーズン全試合)
佐藤 柳之介 カウント別 球種割合(2025年レギュラーシーズン全試合)
球種 & 球速の分布 1 (2025.レギュラーシーズン全試合)
佐藤 柳之介 球種&球速の分布1(2025年レギュラーシーズン全試合)
球種 & 球速の分布 2 (2025.レギュラーシーズン全試合)
佐藤 柳之介 球種&球速の分布2(2025年レギュラーシーズン全試合)

vs 左打 投手目線 (2025.レギュラーシーズン全試合)

※ 5球以上記録があった球種のみ掲載

佐藤 柳之介 配球ヒートマップ(2025年rs月)
佐藤 柳之介 配球ヒートマップ(2025年rs月)
佐藤 柳之介 配球ヒートマップ(2025年rs月)
佐藤 柳之介 配球ヒートマップ(2025年rs月)
佐藤 柳之介 配球ヒートマップ(2025年rs月)
佐藤 柳之介 コース別空振り割合(2025年rs月)
佐藤 柳之介 コース別空振り割合(2025年rs月)
佐藤 柳之介 コース別空振り割合(2025年rs月)
佐藤 柳之介 コース別空振り割合(2025年rs月)
佐藤 柳之介 コース別空振り割合(2025年rs月)
佐藤 柳之介 コース別被安打割合(2025年rs月)
佐藤 柳之介 コース別被安打割合(2025年rs月)
佐藤 柳之介 コース別被安打割合(2025年rs月)
佐藤 柳之介 コース別被安打割合(2025年rs月)
佐藤 柳之介 コース別被安打割合(2025年rs月)

vs 右打 投手目線 (2025.レギュラーシーズン全試合)

※ 5球以上記録があった球種のみ掲載

佐藤 柳之介 配球ヒートマップ(2025年rs月)
佐藤 柳之介 配球ヒートマップ(2025年rs月)
佐藤 柳之介 配球ヒートマップ(2025年rs月)
佐藤 柳之介 配球ヒートマップ(2025年rs月)
佐藤 柳之介 配球ヒートマップ(2025年rs月)
佐藤 柳之介 配球ヒートマップ(2025年rs月)
佐藤 柳之介 コース別空振り割合(2025年rs月)
佐藤 柳之介 コース別空振り割合(2025年rs月)
佐藤 柳之介 コース別空振り割合(2025年rs月)
佐藤 柳之介 コース別空振り割合(2025年rs月)
佐藤 柳之介 コース別空振り割合(2025年rs月)
佐藤 柳之介 コース別空振り割合(2025年rs月)
佐藤 柳之介 コース別被安打割合(2025年rs月)
佐藤 柳之介 コース別被安打割合(2025年rs月)
佐藤 柳之介 コース別被安打割合(2025年rs月)
佐藤 柳之介 コース別被安打割合(2025年rs月)
佐藤 柳之介 コース別被安打割合(2025年rs月)
佐藤 柳之介 コース別被安打割合(2025年rs月)