広島東洋カープ

#22 髙 太一

※ 広島東洋カープ・髙 太一投手の2025年レギュラーシーズン全試合の投球成績、球速・球種・配球、コース別空振り割合・被安打割合、球数などのデータを掲載しています。

Basic stats (2025.レギュラーシーズン全試合)
出場試合数 8
イニング 45.1
3
2
ホールド 0
セーブ 0
防御率 2.581
WHIP 1.037
FIP 3.495
K/BB 2.462
K% 17.9
BB% 7.3
HR% 1.7
最高球速 151 km/h

※ Pithcer's Basic Statsの概要はこちら

Profile
生年月日 2001年7月26日(24歳)
出身地 愛媛
身長 179cm
体重 89kg
血液型 O
投打 左投げ左打ち
ドラフト 2023年(2位)
プロ通算年 2年
経歴 広陵高(甲)-大阪商業大-広島
主な獲得タイトル nan
打者に投じた球数分布 (2025.レギュラーシーズン全試合)
髙 太一 打者に投じた球数分布(2025年レギュラーシーズン全試合)
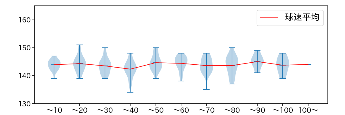
球数による球速(ストレート)の推移 (2025.レギュラーシーズン全試合)
髙 太一 球数による球速(ストレート)の推移(2025年レギュラーシーズン全試合)
球種割合 (2025.レギュラーシーズン全試合)
髙 太一 球種割合(2025年レギュラーシーズン全試合)
カウント別 球種割合 (2025.レギュラーシーズン全試合)
髙 太一 カウント別 球種割合(2025年レギュラーシーズン全試合)
球種 & 球速の分布 1 (2025.レギュラーシーズン全試合)
髙 太一 球種&球速の分布1(2025年レギュラーシーズン全試合)
球種 & 球速の分布 2 (2025.レギュラーシーズン全試合)
髙 太一 球種&球速の分布2(2025年レギュラーシーズン全試合)

vs 左打 投手目線 (2025.レギュラーシーズン全試合)

※ 5球以上記録があった球種のみ掲載

髙 太一 配球ヒートマップ(2025年rs月)
髙 太一 配球ヒートマップ(2025年rs月)
髙 太一 配球ヒートマップ(2025年rs月)
髙 太一 配球ヒートマップ(2025年rs月)
髙 太一 配球ヒートマップ(2025年rs月)
髙 太一 コース別空振り割合(2025年rs月)
髙 太一 コース別空振り割合(2025年rs月)
髙 太一 コース別空振り割合(2025年rs月)
髙 太一 コース別空振り割合(2025年rs月)
髙 太一 コース別空振り割合(2025年rs月)
髙 太一 コース別被安打割合(2025年rs月)
髙 太一 コース別被安打割合(2025年rs月)
髙 太一 コース別被安打割合(2025年rs月)
髙 太一 コース別被安打割合(2025年rs月)
髙 太一 コース別被安打割合(2025年rs月)

vs 右打 投手目線 (2025.レギュラーシーズン全試合)

※ 5球以上記録があった球種のみ掲載

髙 太一 配球ヒートマップ(2025年rs月)
髙 太一 配球ヒートマップ(2025年rs月)
髙 太一 配球ヒートマップ(2025年rs月)
髙 太一 配球ヒートマップ(2025年rs月)
髙 太一 配球ヒートマップ(2025年rs月)
髙 太一 配球ヒートマップ(2025年rs月)
髙 太一 コース別空振り割合(2025年rs月)
髙 太一 コース別空振り割合(2025年rs月)
髙 太一 コース別空振り割合(2025年rs月)
髙 太一 コース別空振り割合(2025年rs月)
髙 太一 コース別空振り割合(2025年rs月)
髙 太一 コース別空振り割合(2025年rs月)
髙 太一 コース別被安打割合(2025年rs月)
髙 太一 コース別被安打割合(2025年rs月)
髙 太一 コース別被安打割合(2025年rs月)
髙 太一 コース別被安打割合(2025年rs月)
髙 太一 コース別被安打割合(2025年rs月)
髙 太一 コース別被安打割合(2025年rs月)