広島東洋カープ

#30 滝田 一希

※ 広島東洋カープ・滝田 一希投手の2025年10月の投球成績、球速・球種・配球、コース別空振り割合・被安打割合、球数などのデータを掲載しています。

Basic stats (2025.10月)
出場試合数 1
イニング 2.0
0
0
ホールド 0
セーブ 0
防御率 0.000
WHIP 0.000
FIP 1.120
K/BB 2.000
K% 33.3
BB% 0.0
HR% 0.0
最高球速 148 km/h

※ Pithcer's Basic Statsの概要はこちら

Profile
生年月日 2001年12月28日(23歳)
出身地 北海道
身長 183cm
体重 84kg
血液型 A
投打 左投げ左打ち
ドラフト 2023年(3位)
プロ通算年 2年
経歴 寿都高-星槎道都大-広島
主な獲得タイトル nan
打者に投じた球数分布 (2025.10月)
滝田 一希 打者に投じた球数分布(2025年10月)
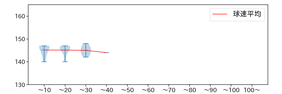
球数による球速(ストレート)の推移 (2025.10月)
滝田 一希 球数による球速(ストレート)の推移(2025年10月)
球種割合 (2025.10月)
滝田 一希 球種割合(2025年10月)
カウント別 球種割合 (2025.10月)
滝田 一希 カウント別 球種割合(2025年10月)
球種 & 球速の分布 1 (2025.10月)
滝田 一希 球種&球速の分布1(2025年10月)
球種 & 球速の分布 2 (2025.10月)
滝田 一希 球種&球速の分布2(2025年10月)

vs 左打 投手目線 (2025.10月)

※ 5球以上記録があった球種のみ掲載

滝田 一希 配球ヒートマップ(2025年10月)
滝田 一希 コース別空振り割合(2025年10月)
滝田 一希 コース別被安打割合(2025年10月)

vs 右打 投手目線 (2025.10月)

※ 5球以上記録があった球種のみ掲載

滝田 一希 配球ヒートマップ(2025年10月)
滝田 一希 コース別空振り割合(2025年10月)
滝田 一希 コース別被安打割合(2025年10月)