広島東洋カープ

#53 岡本 駿

※ 広島東洋カープ・岡本 駿投手の2025年9月の投球成績、球速・球種・配球、コース別空振り割合・被安打割合、球数などのデータを掲載しています。

Basic stats (2025.9月)
出場試合数 5
イニング 7.0
0
0
ホールド 0
セーブ 0
防御率 3.857
WHIP 1.714
FIP 1.549
K/BB 7.000
K% 21.2
BB% 3.0
HR% 0.0
最高球速 153 km/h

※ Pithcer's Basic Statsの概要はこちら

Profile
生年月日 2002年6月12日(23歳)
出身地 徳島
身長 186cm
体重 82kg
血液型 AB
投打 右投げ左打ち
ドラフト 2024年(3位)
プロ通算年 1年
経歴 徳島・城南高-甲南大-広島
主な獲得タイトル nan
打者に投じた球数分布 (2025.9月)
岡本 駿 打者に投じた球数分布(2025年9月)
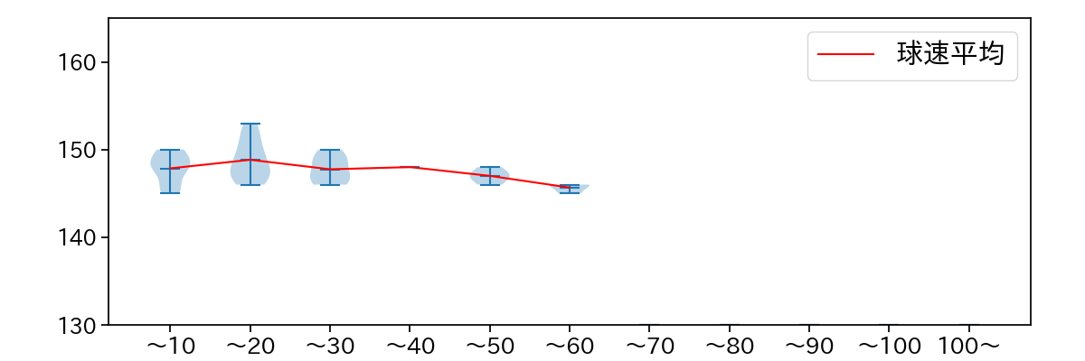
球数による球速(ストレート)の推移 (2025.9月)
岡本 駿 球数による球速(ストレート)の推移(2025年9月)
球種割合 (2025.9月)
岡本 駿 球種割合(2025年9月)
カウント別 球種割合 (2025.9月)
岡本 駿 カウント別 球種割合(2025年9月)
球種 & 球速の分布 1 (2025.9月)
岡本 駿 球種&球速の分布1(2025年9月)
球種 & 球速の分布 2 (2025.9月)
岡本 駿 球種&球速の分布2(2025年9月)

vs 左打 投手目線 (2025.9月)

※ 5球以上記録があった球種のみ掲載

岡本 駿 配球ヒートマップ(2025年9月)
岡本 駿 配球ヒートマップ(2025年9月)
岡本 駿 配球ヒートマップ(2025年9月)
岡本 駿 コース別空振り割合(2025年9月)
岡本 駿 コース別空振り割合(2025年9月)
岡本 駿 コース別空振り割合(2025年9月)
岡本 駿 コース別被安打割合(2025年9月)
岡本 駿 コース別被安打割合(2025年9月)
岡本 駿 コース別被安打割合(2025年9月)

vs 右打 投手目線 (2025.9月)

※ 5球以上記録があった球種のみ掲載

岡本 駿 配球ヒートマップ(2025年9月)
岡本 駿 配球ヒートマップ(2025年9月)
岡本 駿 配球ヒートマップ(2025年9月)
岡本 駿 配球ヒートマップ(2025年9月)
岡本 駿 コース別空振り割合(2025年9月)
岡本 駿 コース別空振り割合(2025年9月)
岡本 駿 コース別空振り割合(2025年9月)
岡本 駿 コース別空振り割合(2025年9月)
岡本 駿 コース別被安打割合(2025年9月)
岡本 駿 コース別被安打割合(2025年9月)
岡本 駿 コース別被安打割合(2025年9月)
岡本 駿 コース別被安打割合(2025年9月)