広島東洋カープ

#14 大瀬良 大地

※ 広島東洋カープ・大瀬良 大地投手の2025年9月の投球成績、球速・球種・配球、コース別空振り割合・被安打割合、球数などのデータを掲載しています。

Basic stats (2025.9月)
出場試合数 3
イニング 17.0
1
1
ホールド 0
セーブ 0
防御率 4.765
WHIP 1.588
FIP 6.296
K/BB 1.375
K% 14.9
BB% 10.8
HR% 5.4
最高球速 146 km/h

※ Pithcer's Basic Statsの概要はこちら

Profile
生年月日 1991年6月17日(34歳)
出身地 長崎
身長 188cm
体重 94kg
血液型 AB
投打 右投げ右打ち
ドラフト 2013年(1位)
プロ通算年 12年
経歴 長崎日大高(甲)-九州共立大-広島
主な獲得タイトル (新)14(率)18(勝)18
打者に投じた球数分布 (2025.9月)
大瀬良 大地 打者に投じた球数分布(2025年9月)
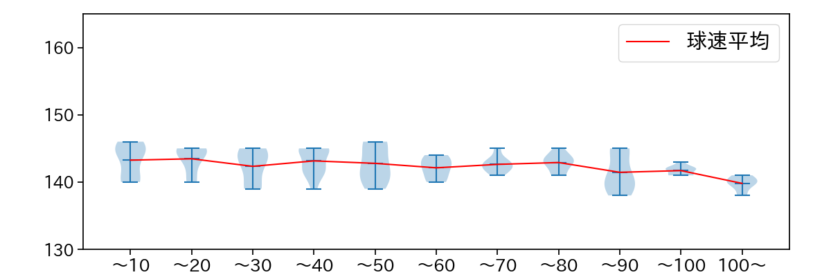
球数による球速(ストレート)の推移 (2025.9月)
大瀬良 大地 球数による球速(ストレート)の推移(2025年9月)
球種割合 (2025.9月)
大瀬良 大地 球種割合(2025年9月)
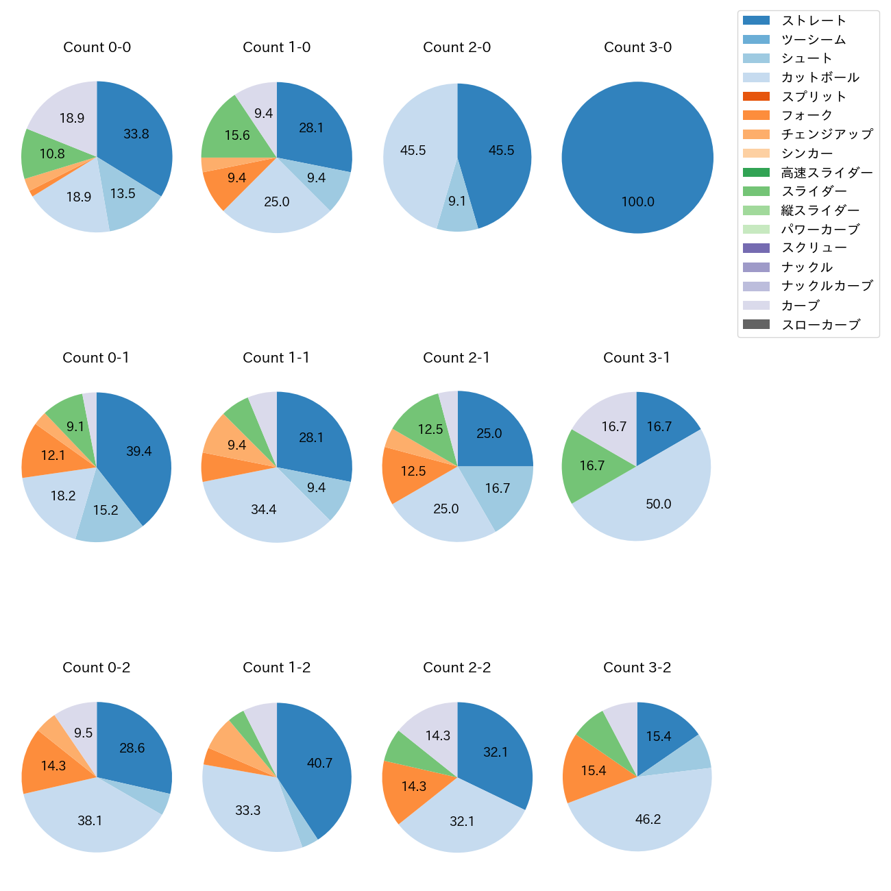
カウント別 球種割合 (2025.9月)
大瀬良 大地 カウント別 球種割合(2025年9月)
球種 & 球速の分布 1 (2025.9月)
大瀬良 大地 球種&球速の分布1(2025年9月)
球種 & 球速の分布 2 (2025.9月)
大瀬良 大地 球種&球速の分布2(2025年9月)

vs 左打 投手目線 (2025.9月)

※ 5球以上記録があった球種のみ掲載

大瀬良 大地 配球ヒートマップ(2025年9月)
大瀬良 大地 配球ヒートマップ(2025年9月)
大瀬良 大地 配球ヒートマップ(2025年9月)
大瀬良 大地 配球ヒートマップ(2025年9月)
大瀬良 大地 配球ヒートマップ(2025年9月)
大瀬良 大地 配球ヒートマップ(2025年9月)
大瀬良 大地 配球ヒートマップ(2025年9月)
大瀬良 大地 コース別空振り割合(2025年9月)
大瀬良 大地 コース別空振り割合(2025年9月)
大瀬良 大地 コース別空振り割合(2025年9月)
大瀬良 大地 コース別空振り割合(2025年9月)
大瀬良 大地 コース別空振り割合(2025年9月)
大瀬良 大地 コース別空振り割合(2025年9月)
大瀬良 大地 コース別空振り割合(2025年9月)
大瀬良 大地 コース別被安打割合(2025年9月)
大瀬良 大地 コース別被安打割合(2025年9月)
大瀬良 大地 コース別被安打割合(2025年9月)
大瀬良 大地 コース別被安打割合(2025年9月)
大瀬良 大地 コース別被安打割合(2025年9月)
大瀬良 大地 コース別被安打割合(2025年9月)
大瀬良 大地 コース別被安打割合(2025年9月)

vs 右打 投手目線 (2025.9月)

※ 5球以上記録があった球種のみ掲載

大瀬良 大地 配球ヒートマップ(2025年9月)
大瀬良 大地 配球ヒートマップ(2025年9月)
大瀬良 大地 配球ヒートマップ(2025年9月)
大瀬良 大地 配球ヒートマップ(2025年9月)
大瀬良 大地 配球ヒートマップ(2025年9月)
大瀬良 大地 配球ヒートマップ(2025年9月)
大瀬良 大地 配球ヒートマップ(2025年9月)
大瀬良 大地 コース別空振り割合(2025年9月)
大瀬良 大地 コース別空振り割合(2025年9月)
大瀬良 大地 コース別空振り割合(2025年9月)
大瀬良 大地 コース別空振り割合(2025年9月)
大瀬良 大地 コース別空振り割合(2025年9月)
大瀬良 大地 コース別空振り割合(2025年9月)
大瀬良 大地 コース別空振り割合(2025年9月)
大瀬良 大地 コース別被安打割合(2025年9月)
大瀬良 大地 コース別被安打割合(2025年9月)
大瀬良 大地 コース別被安打割合(2025年9月)
大瀬良 大地 コース別被安打割合(2025年9月)
大瀬良 大地 コース別被安打割合(2025年9月)
大瀬良 大地 コース別被安打割合(2025年9月)
大瀬良 大地 コース別被安打割合(2025年9月)