広島東洋カープ

#13 森浦 大輔

※ 広島東洋カープ・森浦 大輔投手の2025年9月の投球成績、球速・球種・配球、コース別空振り割合・被安打割合、球数などのデータを掲載しています。

Basic stats (2025.9月)
出場試合数 5
イニング 5.0
0
0
ホールド 0
セーブ 2
防御率 1.800
WHIP 0.400
FIP 1.720
K/BB 5.000
K% 29.4
BB% 0.0
HR% 0.0
最高球速 152 km/h

※ Pithcer's Basic Statsの概要はこちら

Profile
生年月日 1998年6月15日(27歳)
出身地 和歌山
身長 175cm
体重 78kg
血液型 O
投打 左投げ左打ち
ドラフト 2020年(2位)
プロ通算年 5年
経歴 天理高(甲)-天理大-広島
主な獲得タイトル nan
打者に投じた球数分布 (2025.9月)
森浦 大輔 打者に投じた球数分布(2025年9月)
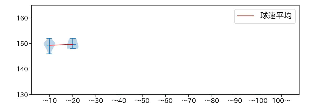
球数による球速(ストレート)の推移 (2025.9月)
森浦 大輔 球数による球速(ストレート)の推移(2025年9月)
球種割合 (2025.9月)
森浦 大輔 球種割合(2025年9月)
カウント別 球種割合 (2025.9月)
森浦 大輔 カウント別 球種割合(2025年9月)
球種 & 球速の分布 1 (2025.9月)
森浦 大輔 球種&球速の分布1(2025年9月)
球種 & 球速の分布 2 (2025.9月)
森浦 大輔 球種&球速の分布2(2025年9月)

vs 左打 投手目線 (2025.9月)

※ 5球以上記録があった球種のみ掲載

森浦 大輔 配球ヒートマップ(2025年9月)
森浦 大輔 配球ヒートマップ(2025年9月)
森浦 大輔 コース別空振り割合(2025年9月)
森浦 大輔 コース別空振り割合(2025年9月)
森浦 大輔 コース別被安打割合(2025年9月)
森浦 大輔 コース別被安打割合(2025年9月)

vs 右打 投手目線 (2025.9月)

※ 5球以上記録があった球種のみ掲載

森浦 大輔 配球ヒートマップ(2025年9月)
森浦 大輔 配球ヒートマップ(2025年9月)
森浦 大輔 コース別空振り割合(2025年9月)
森浦 大輔 コース別空振り割合(2025年9月)
森浦 大輔 コース別被安打割合(2025年9月)
森浦 大輔 コース別被安打割合(2025年9月)