広島東洋カープ

#98 辻 大雅

※ 広島東洋カープ・辻 大雅投手の2025年8月の投球成績、球速・球種・配球、コース別空振り割合・被安打割合、球数などのデータを掲載しています。

Basic stats (2025.8月)
出場試合数 7
イニング 7.0
0
0
ホールド 0
セーブ 0
防御率 2.571
WHIP 1.571
FIP 4.120
K/BB 11.000
K% 35.5
BB% 3.2
HR% 6.5
最高球速 151 km/h

※ Pithcer's Basic Statsの概要はこちら

Profile
生年月日 2004年8月29日(21歳)
出身地 神奈川
身長 182cm
体重 84kg
血液型 A
投打 左投げ左打ち
ドラフト 2022年((育)3位)
プロ通算年 3年
経歴 二松学舎大付高(甲)-広島
主な獲得タイトル nan
打者に投じた球数分布 (2025.8月)
辻 大雅 打者に投じた球数分布(2025年8月)
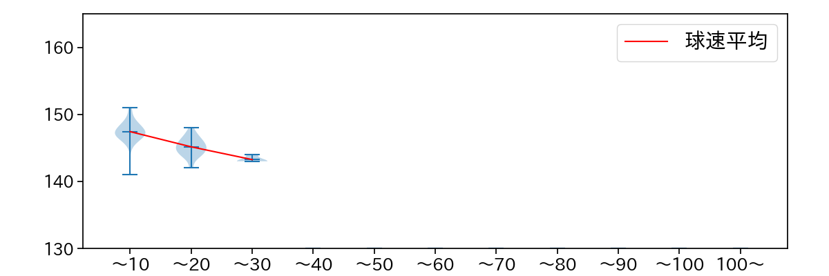
球数による球速(ストレート)の推移 (2025.8月)
辻 大雅 球数による球速(ストレート)の推移(2025年8月)
球種割合 (2025.8月)
辻 大雅 球種割合(2025年8月)
カウント別 球種割合 (2025.8月)
辻 大雅 カウント別 球種割合(2025年8月)
球種 & 球速の分布 1 (2025.8月)
辻 大雅 球種&球速の分布1(2025年8月)
球種 & 球速の分布 2 (2025.8月)
辻 大雅 球種&球速の分布2(2025年8月)

vs 左打 投手目線 (2025.8月)

※ 5球以上記録があった球種のみ掲載

辻 大雅 配球ヒートマップ(2025年8月)
辻 大雅 配球ヒートマップ(2025年8月)
辻 大雅 配球ヒートマップ(2025年8月)
辻 大雅 コース別空振り割合(2025年8月)
辻 大雅 コース別空振り割合(2025年8月)
辻 大雅 コース別空振り割合(2025年8月)
辻 大雅 コース別被安打割合(2025年8月)
辻 大雅 コース別被安打割合(2025年8月)
辻 大雅 コース別被安打割合(2025年8月)

vs 右打 投手目線 (2025.8月)

※ 5球以上記録があった球種のみ掲載

辻 大雅 配球ヒートマップ(2025年8月)
辻 大雅 配球ヒートマップ(2025年8月)
辻 大雅 配球ヒートマップ(2025年8月)
辻 大雅 コース別空振り割合(2025年8月)
辻 大雅 コース別空振り割合(2025年8月)
辻 大雅 コース別空振り割合(2025年8月)
辻 大雅 コース別被安打割合(2025年8月)
辻 大雅 コース別被安打割合(2025年8月)
辻 大雅 コース別被安打割合(2025年8月)