広島東洋カープ

#36 塹江 敦哉

※ 広島東洋カープ・塹江 敦哉投手の2025年8月の投球成績、球速・球種・配球、コース別空振り割合・被安打割合、球数などのデータを掲載しています。

Basic stats (2025.8月)
出場試合数 3
イニング 2.0
0
0
ホールド 0
セーブ 0
防御率 13.500
WHIP 2.500
FIP 13.120
K/BB 0.500
K% 8.3
BB% 16.7
HR% 8.3
最高球速 152 km/h

※ Pithcer's Basic Statsの概要はこちら

Profile
生年月日 1997年2月21日(28歳)
出身地 香川
身長 178cm
体重 91kg
血液型 A
投打 左投げ左打ち
ドラフト 2014年(3位)
プロ通算年 11年
経歴 高松北高-広島
主な獲得タイトル nan
打者に投じた球数分布 (2025.8月)
塹江 敦哉 打者に投じた球数分布(2025年8月)
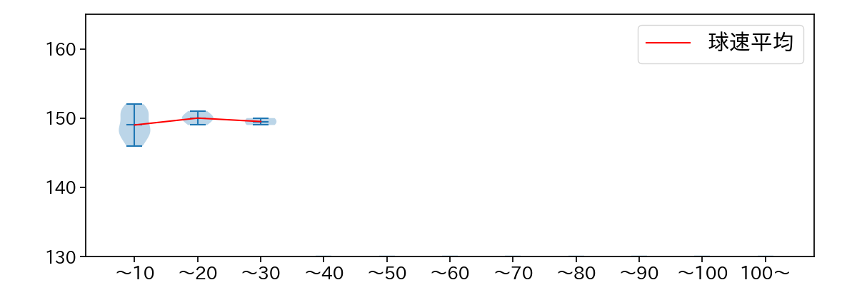
球数による球速(ストレート)の推移 (2025.8月)
塹江 敦哉 球数による球速(ストレート)の推移(2025年8月)
球種割合 (2025.8月)
塹江 敦哉 球種割合(2025年8月)
カウント別 球種割合 (2025.8月)
塹江 敦哉 カウント別 球種割合(2025年8月)
球種 & 球速の分布 1 (2025.8月)
塹江 敦哉 球種&球速の分布1(2025年8月)
球種 & 球速の分布 2 (2025.8月)
塹江 敦哉 球種&球速の分布2(2025年8月)

vs 左打 投手目線 (2025.8月)

※ 5球以上記録があった球種のみ掲載

塹江 敦哉 配球ヒートマップ(2025年8月)
塹江 敦哉 コース別空振り割合(2025年8月)
塹江 敦哉 コース別被安打割合(2025年8月)

vs 右打 投手目線 (2025.8月)

※ 5球以上記録があった球種のみ掲載

塹江 敦哉 配球ヒートマップ(2025年8月)
塹江 敦哉 コース別空振り割合(2025年8月)
塹江 敦哉 コース別被安打割合(2025年8月)