広島東洋カープ

#17 常廣 羽也斗

※ 広島東洋カープ・常廣 羽也斗投手の2025年8月の投球成績、球速・球種・配球、コース別空振り割合・被安打割合、球数などのデータを掲載しています。

Basic stats (2025.8月)
出場試合数 2
イニング 9.1
1
1
ホールド 0
セーブ 0
防御率 6.750
WHIP 1.393
FIP 3.227
K/BB 9.000
K% 20.5
BB% 0.0
HR% 2.3
最高球速 151 km/h

※ Pithcer's Basic Statsの概要はこちら

Profile
生年月日 2001年9月18日(24歳)
出身地 大分
身長 180cm
体重 79kg
血液型 O
投打 右投げ右打ち
ドラフト 2023年(1位)
プロ通算年 2年
経歴 大分舞鶴高-青山学院大-広島
主な獲得タイトル nan
打者に投じた球数分布 (2025.8月)
常廣 羽也斗 打者に投じた球数分布(2025年8月)
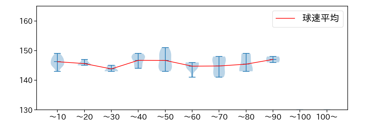
球数による球速(ストレート)の推移 (2025.8月)
常廣 羽也斗 球数による球速(ストレート)の推移(2025年8月)
球種割合 (2025.8月)
常廣 羽也斗 球種割合(2025年8月)
カウント別 球種割合 (2025.8月)
常廣 羽也斗 カウント別 球種割合(2025年8月)
球種 & 球速の分布 1 (2025.8月)
常廣 羽也斗 球種&球速の分布1(2025年8月)
球種 & 球速の分布 2 (2025.8月)
常廣 羽也斗 球種&球速の分布2(2025年8月)

vs 左打 投手目線 (2025.8月)

※ 5球以上記録があった球種のみ掲載

常廣 羽也斗 配球ヒートマップ(2025年8月)
常廣 羽也斗 配球ヒートマップ(2025年8月)
常廣 羽也斗 配球ヒートマップ(2025年8月)
常廣 羽也斗 コース別空振り割合(2025年8月)
常廣 羽也斗 コース別空振り割合(2025年8月)
常廣 羽也斗 コース別空振り割合(2025年8月)
常廣 羽也斗 コース別被安打割合(2025年8月)
常廣 羽也斗 コース別被安打割合(2025年8月)
常廣 羽也斗 コース別被安打割合(2025年8月)

vs 右打 投手目線 (2025.8月)

※ 5球以上記録があった球種のみ掲載

常廣 羽也斗 配球ヒートマップ(2025年8月)
常廣 羽也斗 配球ヒートマップ(2025年8月)
常廣 羽也斗 配球ヒートマップ(2025年8月)
常廣 羽也斗 配球ヒートマップ(2025年8月)
常廣 羽也斗 コース別空振り割合(2025年8月)
常廣 羽也斗 コース別空振り割合(2025年8月)
常廣 羽也斗 コース別空振り割合(2025年8月)
常廣 羽也斗 コース別空振り割合(2025年8月)
常廣 羽也斗 コース別被安打割合(2025年8月)
常廣 羽也斗 コース別被安打割合(2025年8月)
常廣 羽也斗 コース別被安打割合(2025年8月)
常廣 羽也斗 コース別被安打割合(2025年8月)