広島東洋カープ

#68 ハーン

※ 広島東洋カープ・ハーン投手の2025年6月の投球成績、球速・球種・配球、コース別空振り割合・被安打割合、球数などのデータを掲載しています。

Basic stats (2025.6月)
出場試合数 8
イニング 8.0
0
0
ホールド 3
セーブ 3
防御率 2.250
WHIP 1.250
FIP 1.495
K/BB 8.000
K% 24.2
BB% 3.0
HR% 0.0
最高球速 158 km/h

※ Pithcer's Basic Statsの概要はこちら

Profile
生年月日 1994年8月30日(31歳)
出身地 アメリカ
身長 198cm
体重 117kg
血液型 不明
投打 左投げ左打ち
ドラフト nan
プロ通算年 2年
経歴 オクラホマ・バプティスト大-レンジャーズ-ブレーブス-ロイヤルズ-3Aオマハ-広島
主な獲得タイトル nan
打者に投じた球数分布 (2025.6月)
ハーン 打者に投じた球数分布(2025年6月)
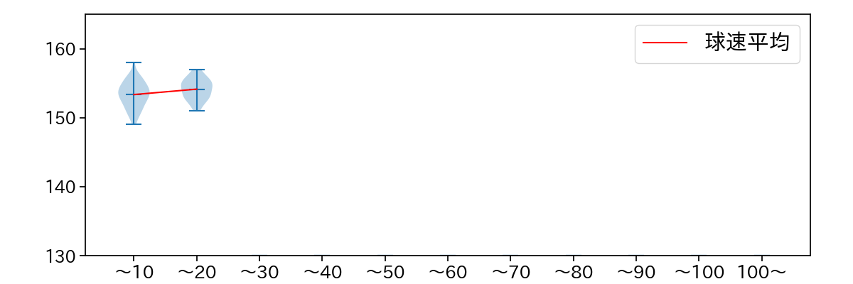
球数による球速(ストレート)の推移 (2025.6月)
ハーン 球数による球速(ストレート)の推移(2025年6月)
球種割合 (2025.6月)
ハーン 球種割合(2025年6月)
カウント別 球種割合 (2025.6月)
ハーン カウント別 球種割合(2025年6月)
球種 & 球速の分布 1 (2025.6月)
ハーン 球種&球速の分布1(2025年6月)
球種 & 球速の分布 2 (2025.6月)
ハーン 球種&球速の分布2(2025年6月)

vs 左打 投手目線 (2025.6月)

※ 5球以上記録があった球種のみ掲載

ハーン 配球ヒートマップ(2025年6月)
ハーン 配球ヒートマップ(2025年6月)
ハーン 配球ヒートマップ(2025年6月)
ハーン コース別空振り割合(2025年6月)
ハーン コース別空振り割合(2025年6月)
ハーン コース別空振り割合(2025年6月)
ハーン コース別被安打割合(2025年6月)
ハーン コース別被安打割合(2025年6月)
ハーン コース別被安打割合(2025年6月)

vs 右打 投手目線 (2025.6月)

※ 5球以上記録があった球種のみ掲載

ハーン 配球ヒートマップ(2025年6月)
ハーン 配球ヒートマップ(2025年6月)
ハーン 配球ヒートマップ(2025年6月)
ハーン コース別空振り割合(2025年6月)
ハーン コース別空振り割合(2025年6月)
ハーン コース別空振り割合(2025年6月)
ハーン コース別被安打割合(2025年6月)
ハーン コース別被安打割合(2025年6月)
ハーン コース別被安打割合(2025年6月)