広島東洋カープ

#48 アドゥワ 誠

※ 広島東洋カープ・アドゥワ 誠投手の2025年6月の投球成績、球速・球種・配球、コース別空振り割合・被安打割合、球数などのデータを掲載しています。

Basic stats (2025.6月)
出場試合数 2
イニング 9.0
0
1
ホールド 0
セーブ 0
防御率 8.000
WHIP 1.889
FIP 6.009
K/BB 1.500
K% 7.0
BB% 4.7
HR% 4.7
最高球速 150 km/h

※ Pithcer's Basic Statsの概要はこちら

Profile
生年月日 1998年10月2日(27歳)
出身地 熊本
身長 196cm
体重 80kg
血液型 O
投打 右投げ右打ち
ドラフト 2016年(5位)
プロ通算年 9年
経歴 松山聖陵高(甲)-広島
主な獲得タイトル nan
打者に投じた球数分布 (2025.6月)
アドゥワ 誠 打者に投じた球数分布(2025年6月)
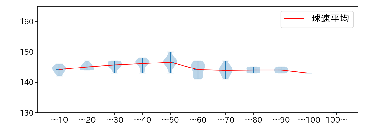
球数による球速(ストレート)の推移 (2025.6月)
アドゥワ 誠 球数による球速(ストレート)の推移(2025年6月)
球種割合 (2025.6月)
アドゥワ 誠 球種割合(2025年6月)
カウント別 球種割合 (2025.6月)
アドゥワ 誠 カウント別 球種割合(2025年6月)
球種 & 球速の分布 1 (2025.6月)
アドゥワ 誠 球種&球速の分布1(2025年6月)
球種 & 球速の分布 2 (2025.6月)
アドゥワ 誠 球種&球速の分布2(2025年6月)

vs 左打 投手目線 (2025.6月)

※ 5球以上記録があった球種のみ掲載

アドゥワ 誠 配球ヒートマップ(2025年6月)
アドゥワ 誠 配球ヒートマップ(2025年6月)
アドゥワ 誠 配球ヒートマップ(2025年6月)
アドゥワ 誠 コース別空振り割合(2025年6月)
アドゥワ 誠 コース別空振り割合(2025年6月)
アドゥワ 誠 コース別空振り割合(2025年6月)
アドゥワ 誠 コース別被安打割合(2025年6月)
アドゥワ 誠 コース別被安打割合(2025年6月)
アドゥワ 誠 コース別被安打割合(2025年6月)

vs 右打 投手目線 (2025.6月)

※ 5球以上記録があった球種のみ掲載

アドゥワ 誠 配球ヒートマップ(2025年6月)
アドゥワ 誠 配球ヒートマップ(2025年6月)
アドゥワ 誠 配球ヒートマップ(2025年6月)
アドゥワ 誠 コース別空振り割合(2025年6月)
アドゥワ 誠 コース別空振り割合(2025年6月)
アドゥワ 誠 コース別空振り割合(2025年6月)
アドゥワ 誠 コース別被安打割合(2025年6月)
アドゥワ 誠 コース別被安打割合(2025年6月)
アドゥワ 誠 コース別被安打割合(2025年6月)