広島東洋カープ

#42 ドミンゲス

※ 広島東洋カープ・ドミンゲス投手の2025年6月の投球成績、球速・球種・配球、コース別空振り割合・被安打割合、球数などのデータを掲載しています。

Basic stats (2025.6月)
出場試合数 1
イニング 5.0
0
1
ホールド 0
セーブ 0
防御率 10.800
WHIP 2.000
FIP 5.720
K/BB 1.500
K% 12.5
BB% 8.3
HR% 4.2
最高球速 153 km/h

※ Pithcer's Basic Statsの概要はこちら

Profile
生年月日 1996年1月18日(29歳)
出身地 ドミニカ共和国
身長 193cm
体重 86kg
血液型 不明
投打 右投げ右打ち
ドラフト nan
プロ通算年 1年
経歴 3Aシャーロット-広島
主な獲得タイトル nan
打者に投じた球数分布 (2025.6月)
ドミンゲス 打者に投じた球数分布(2025年6月)
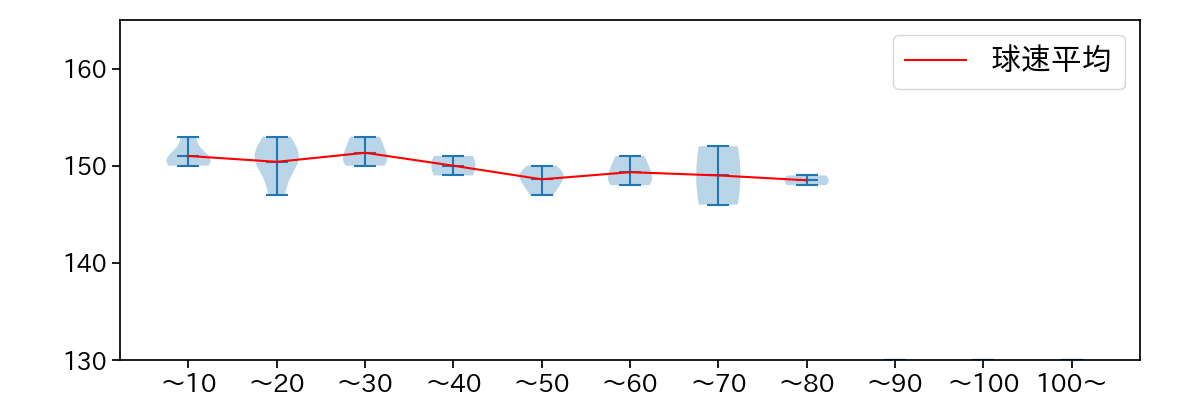
球数による球速(ストレート)の推移 (2025.6月)
ドミンゲス 球数による球速(ストレート)の推移(2025年6月)
球種割合 (2025.6月)
ドミンゲス 球種割合(2025年6月)
カウント別 球種割合 (2025.6月)
ドミンゲス カウント別 球種割合(2025年6月)
球種 & 球速の分布 1 (2025.6月)
ドミンゲス 球種&球速の分布1(2025年6月)
球種 & 球速の分布 2 (2025.6月)
ドミンゲス 球種&球速の分布2(2025年6月)

vs 左打 投手目線 (2025.6月)

※ 5球以上記録があった球種のみ掲載

ドミンゲス 配球ヒートマップ(2025年6月)
ドミンゲス 配球ヒートマップ(2025年6月)
ドミンゲス 配球ヒートマップ(2025年6月)
ドミンゲス コース別空振り割合(2025年6月)
ドミンゲス コース別空振り割合(2025年6月)
ドミンゲス コース別空振り割合(2025年6月)
ドミンゲス コース別被安打割合(2025年6月)
ドミンゲス コース別被安打割合(2025年6月)
ドミンゲス コース別被安打割合(2025年6月)

vs 右打 投手目線 (2025.6月)

※ 5球以上記録があった球種のみ掲載

ドミンゲス 配球ヒートマップ(2025年6月)
ドミンゲス 配球ヒートマップ(2025年6月)
ドミンゲス 配球ヒートマップ(2025年6月)
ドミンゲス コース別空振り割合(2025年6月)
ドミンゲス コース別空振り割合(2025年6月)
ドミンゲス コース別空振り割合(2025年6月)
ドミンゲス コース別被安打割合(2025年6月)
ドミンゲス コース別被安打割合(2025年6月)
ドミンゲス コース別被安打割合(2025年6月)