広島東洋カープ

#28 佐藤 柳之介

※ 広島東洋カープ・佐藤 柳之介投手の2025年6月の投球成績、球速・球種・配球、コース別空振り割合・被安打割合、球数などのデータを掲載しています。

Basic stats (2025.6月)
出場試合数 1
イニング 6.0
1
0
ホールド 0
セーブ 0
防御率 0.000
WHIP 0.667
FIP 3.453
K/BB 1.000
K% 9.5
BB% 9.5
HR% 0.0
最高球速 143 km/h

※ Pithcer's Basic Statsの概要はこちら

Profile
生年月日 2002年11月1日(22歳)
出身地 宮城
身長 179cm
体重 87kg
血液型 O
投打 左投げ左打ち
ドラフト 2024年(2位)
プロ通算年 1年
経歴 東陵高-富士大-広島
主な獲得タイトル nan
打者に投じた球数分布 (2025.6月)
佐藤 柳之介 打者に投じた球数分布(2025年6月)
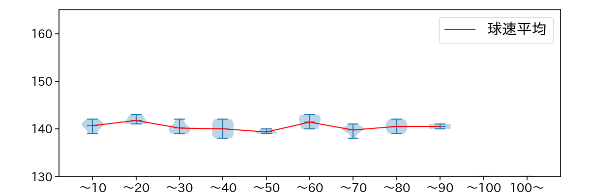
球数による球速(ストレート)の推移 (2025.6月)
佐藤 柳之介 球数による球速(ストレート)の推移(2025年6月)
球種割合 (2025.6月)
佐藤 柳之介 球種割合(2025年6月)
カウント別 球種割合 (2025.6月)
佐藤 柳之介 カウント別 球種割合(2025年6月)
球種 & 球速の分布 1 (2025.6月)
佐藤 柳之介 球種&球速の分布1(2025年6月)
球種 & 球速の分布 2 (2025.6月)
佐藤 柳之介 球種&球速の分布2(2025年6月)

vs 左打 投手目線 (2025.6月)

※ 5球以上記録があった球種のみ掲載

佐藤 柳之介 配球ヒートマップ(2025年6月)
佐藤 柳之介 配球ヒートマップ(2025年6月)
佐藤 柳之介 コース別空振り割合(2025年6月)
佐藤 柳之介 コース別空振り割合(2025年6月)
佐藤 柳之介 コース別被安打割合(2025年6月)
佐藤 柳之介 コース別被安打割合(2025年6月)

vs 右打 投手目線 (2025.6月)

※ 5球以上記録があった球種のみ掲載

佐藤 柳之介 配球ヒートマップ(2025年6月)
佐藤 柳之介 配球ヒートマップ(2025年6月)
佐藤 柳之介 コース別空振り割合(2025年6月)
佐藤 柳之介 コース別空振り割合(2025年6月)
佐藤 柳之介 コース別被安打割合(2025年6月)
佐藤 柳之介 コース別被安打割合(2025年6月)