広島東洋カープ

#47 斉藤 優汰

※ 広島東洋カープ・斉藤 優汰投手の2025年5月の投球成績、球速・球種・配球、コース別空振り割合・被安打割合、球数などのデータを掲載しています。

Basic stats (2025.5月)
出場試合数 1
イニング 1.0
0
0
ホールド 0
セーブ 0
防御率 0.000
WHIP 1.000
FIP -0.880
K/BB 2.000
K% 50.0
BB% 0.0
HR% 0.0
最高球速 150 km/h

※ Pithcer's Basic Statsの概要はこちら

Profile
生年月日 2004年5月27日(21歳)
出身地 北海道
身長 189cm
体重 96kg
血液型 O
投打 右投げ左打ち
ドラフト 2022年(1位)
プロ通算年 3年
経歴 苫小牧中央高-広島
主な獲得タイトル nan
打者に投じた球数分布 (2025.5月)
斉藤 優汰 打者に投じた球数分布(2025年5月)
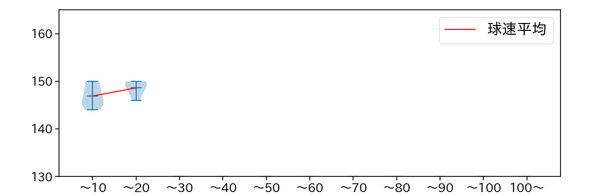
球数による球速(ストレート)の推移 (2025.5月)
斉藤 優汰 球数による球速(ストレート)の推移(2025年5月)
球種割合 (2025.5月)
斉藤 優汰 球種割合(2025年5月)
カウント別 球種割合 (2025.5月)
斉藤 優汰 カウント別 球種割合(2025年5月)
球種 & 球速の分布 1 (2025.5月)
斉藤 優汰 球種&球速の分布1(2025年5月)
球種 & 球速の分布 2 (2025.5月)
斉藤 優汰 球種&球速の分布2(2025年5月)

vs 左打 投手目線 (2025.5月)

※ 5球以上記録があった球種のみ掲載

斉藤 優汰 配球ヒートマップ(2025年5月)
斉藤 優汰 コース別空振り割合(2025年5月)
斉藤 優汰 コース別被安打割合(2025年5月)

vs 右打 投手目線 (2025.5月)

※ 5球以上記録があった球種のみ掲載