広島東洋カープ

#42 ドミンゲス

※ 広島東洋カープ・ドミンゲス投手の2025年5月の投球成績、球速・球種・配球、コース別空振り割合・被安打割合、球数などのデータを掲載しています。

Basic stats (2025.5月)
出場試合数 3
イニング 10.2
0
0
ホールド 0
セーブ 0
防御率 2.531
WHIP 1.312
FIP 5.183
K/BB 1.125
K% 19.6
BB% 17.4
HR% 2.2
最高球速 154 km/h

※ Pithcer's Basic Statsの概要はこちら

Profile
生年月日 1996年1月18日(29歳)
出身地 ドミニカ共和国
身長 193cm
体重 86kg
血液型 不明
投打 右投げ右打ち
ドラフト nan
プロ通算年 1年
経歴 3Aシャーロット-広島
主な獲得タイトル nan
打者に投じた球数分布 (2025.5月)
ドミンゲス 打者に投じた球数分布(2025年5月)
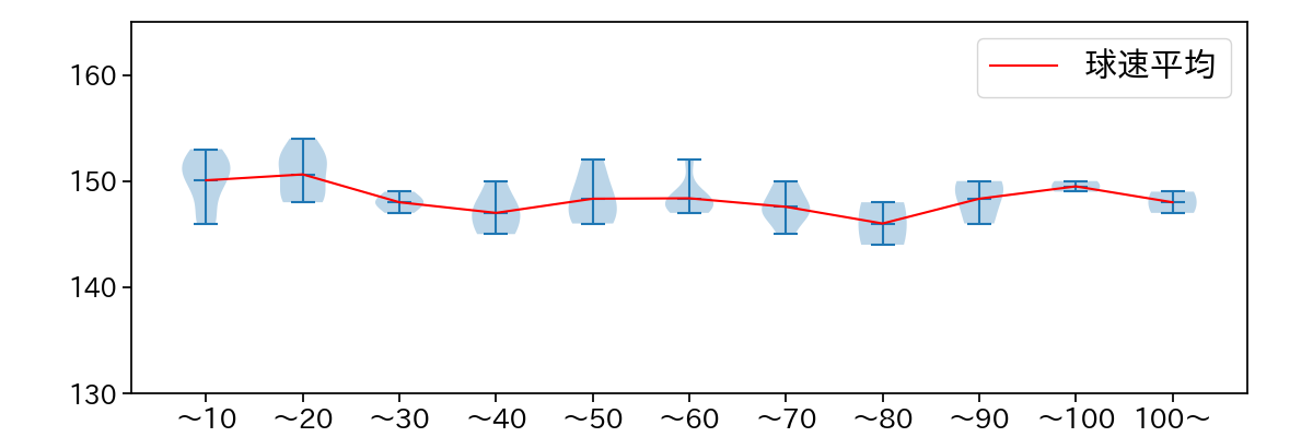
球数による球速(ストレート)の推移 (2025.5月)
ドミンゲス 球数による球速(ストレート)の推移(2025年5月)
球種割合 (2025.5月)
ドミンゲス 球種割合(2025年5月)
カウント別 球種割合 (2025.5月)
ドミンゲス カウント別 球種割合(2025年5月)
球種 & 球速の分布 1 (2025.5月)
ドミンゲス 球種&球速の分布1(2025年5月)
球種 & 球速の分布 2 (2025.5月)
ドミンゲス 球種&球速の分布2(2025年5月)

vs 左打 投手目線 (2025.5月)

※ 5球以上記録があった球種のみ掲載

ドミンゲス 配球ヒートマップ(2025年5月)
ドミンゲス 配球ヒートマップ(2025年5月)
ドミンゲス 配球ヒートマップ(2025年5月)
ドミンゲス コース別空振り割合(2025年5月)
ドミンゲス コース別空振り割合(2025年5月)
ドミンゲス コース別空振り割合(2025年5月)
ドミンゲス コース別被安打割合(2025年5月)
ドミンゲス コース別被安打割合(2025年5月)
ドミンゲス コース別被安打割合(2025年5月)

vs 右打 投手目線 (2025.5月)

※ 5球以上記録があった球種のみ掲載

ドミンゲス 配球ヒートマップ(2025年5月)
ドミンゲス 配球ヒートマップ(2025年5月)
ドミンゲス 配球ヒートマップ(2025年5月)
ドミンゲス 配球ヒートマップ(2025年5月)
ドミンゲス 配球ヒートマップ(2025年5月)
ドミンゲス コース別空振り割合(2025年5月)
ドミンゲス コース別空振り割合(2025年5月)
ドミンゲス コース別空振り割合(2025年5月)
ドミンゲス コース別空振り割合(2025年5月)
ドミンゲス コース別空振り割合(2025年5月)
ドミンゲス コース別被安打割合(2025年5月)
ドミンゲス コース別被安打割合(2025年5月)
ドミンゲス コース別被安打割合(2025年5月)
ドミンゲス コース別被安打割合(2025年5月)
ドミンゲス コース別被安打割合(2025年5月)