広島東洋カープ

#34 高橋 昂也

※ 広島東洋カープ・高橋 昂也投手の2025年5月の投球成績、球速・球種・配球、コース別空振り割合・被安打割合、球数などのデータを掲載しています。

Basic stats (2025.5月)
出場試合数 1
イニング 3.0
0
0
ホールド 0
セーブ 0
防御率 0.000
WHIP 0.667
FIP 3.453
K/BB 1.000
K% 11.1
BB% 11.1
HR% 0.0
最高球速 148 km/h

※ Pithcer's Basic Statsの概要はこちら

Profile
生年月日 1998年9月27日(27歳)
出身地 埼玉
身長 182cm
体重 95kg
血液型 A
投打 左投げ左打ち
ドラフト 2016年(2位)
プロ通算年 9年
経歴 花咲徳栄高(甲)-広島
主な獲得タイトル nan
打者に投じた球数分布 (2025.5月)
高橋 昂也 打者に投じた球数分布(2025年5月)
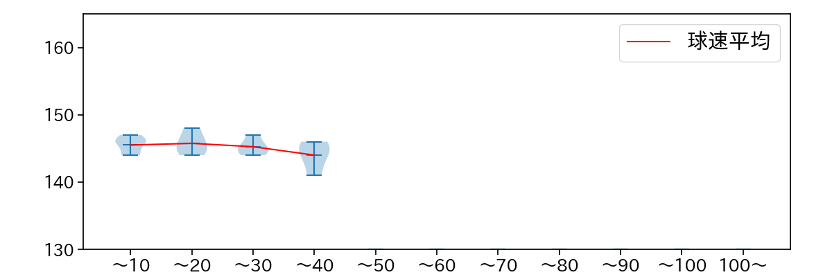
球数による球速(ストレート)の推移 (2025.5月)
高橋 昂也 球数による球速(ストレート)の推移(2025年5月)
球種割合 (2025.5月)
高橋 昂也 球種割合(2025年5月)
カウント別 球種割合 (2025.5月)
高橋 昂也 カウント別 球種割合(2025年5月)
球種 & 球速の分布 1 (2025.5月)
高橋 昂也 球種&球速の分布1(2025年5月)
球種 & 球速の分布 2 (2025.5月)
高橋 昂也 球種&球速の分布2(2025年5月)

vs 左打 投手目線 (2025.5月)

※ 5球以上記録があった球種のみ掲載

vs 右打 投手目線 (2025.5月)

※ 5球以上記録があった球種のみ掲載

高橋 昂也 配球ヒートマップ(2025年5月)
高橋 昂也 配球ヒートマップ(2025年5月)
高橋 昂也 コース別空振り割合(2025年5月)
高橋 昂也 コース別空振り割合(2025年5月)
高橋 昂也 コース別被安打割合(2025年5月)
高橋 昂也 コース別被安打割合(2025年5月)