広島東洋カープ

#21 中﨑 翔太

※ 広島東洋カープ・中﨑 翔太投手の2025年5月の投球成績、球速・球種・配球、コース別空振り割合・被安打割合、球数などのデータを掲載しています。

Basic stats (2025.5月)
出場試合数 11
イニング 9.2
1
0
ホールド 4
セーブ 0
防御率 0.931
WHIP 0.828
FIP 3.017
K/BB 2.000
K% 21.1
BB% 10.5
HR% 0.0
最高球速 149 km/h

※ Pithcer's Basic Statsの概要はこちら

Profile
生年月日 1992年8月10日(33歳)
出身地 鹿児島
身長 187cm
体重 100kg
血液型 B
投打 右投げ右打ち
ドラフト 2010年(6位)
プロ通算年 15年
経歴 日南学園高-広島
主な獲得タイトル nan
打者に投じた球数分布 (2025.5月)
中﨑 翔太 打者に投じた球数分布(2025年5月)
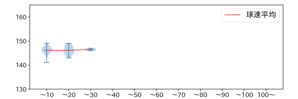
球数による球速(ストレート)の推移 (2025.5月)
中﨑 翔太 球数による球速(ストレート)の推移(2025年5月)
球種割合 (2025.5月)
中﨑 翔太 球種割合(2025年5月)
カウント別 球種割合 (2025.5月)
中﨑 翔太 カウント別 球種割合(2025年5月)
球種 & 球速の分布 1 (2025.5月)
中﨑 翔太 球種&球速の分布1(2025年5月)
球種 & 球速の分布 2 (2025.5月)
中﨑 翔太 球種&球速の分布2(2025年5月)

vs 左打 投手目線 (2025.5月)

※ 5球以上記録があった球種のみ掲載

中﨑 翔太 配球ヒートマップ(2025年5月)
中﨑 翔太 配球ヒートマップ(2025年5月)
中﨑 翔太 コース別空振り割合(2025年5月)
中﨑 翔太 コース別空振り割合(2025年5月)
中﨑 翔太 コース別被安打割合(2025年5月)
中﨑 翔太 コース別被安打割合(2025年5月)

vs 右打 投手目線 (2025.5月)

※ 5球以上記録があった球種のみ掲載

中﨑 翔太 配球ヒートマップ(2025年5月)
中﨑 翔太 配球ヒートマップ(2025年5月)
中﨑 翔太 配球ヒートマップ(2025年5月)
中﨑 翔太 コース別空振り割合(2025年5月)
中﨑 翔太 コース別空振り割合(2025年5月)
中﨑 翔太 コース別空振り割合(2025年5月)
中﨑 翔太 コース別被安打割合(2025年5月)
中﨑 翔太 コース別被安打割合(2025年5月)
中﨑 翔太 コース別被安打割合(2025年5月)