広島東洋カープ

#16 森 翔平

※ 広島東洋カープ・森 翔平投手の2025年5月の投球成績、球速・球種・配球、コース別空振り割合・被安打割合、球数などのデータを掲載しています。

Basic stats (2025.5月)
出場試合数 2
イニング 10.0
0
0
ホールド 0
セーブ 0
防御率 3.600
WHIP 1.700
FIP 3.520
K/BB 3.000
K% 26.1
BB% 8.7
HR% 2.2
最高球速 149 km/h

※ Pithcer's Basic Statsの概要はこちら

Profile
生年月日 1998年1月1日(27歳)
出身地 鳥取
身長 177cm
体重 86kg
血液型 O
投打 左投げ左打ち
ドラフト 2021年(2位)
プロ通算年 4年
経歴 鳥取商高-関西大-三菱重工West-広島
主な獲得タイトル nan
打者に投じた球数分布 (2025.5月)
森 翔平 打者に投じた球数分布(2025年5月)
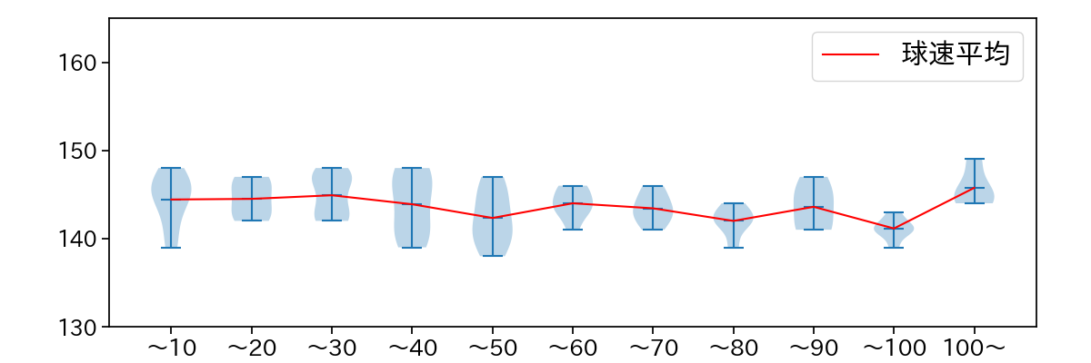
球数による球速(ストレート)の推移 (2025.5月)
森 翔平 球数による球速(ストレート)の推移(2025年5月)
球種割合 (2025.5月)
森 翔平 球種割合(2025年5月)
カウント別 球種割合 (2025.5月)
森 翔平 カウント別 球種割合(2025年5月)
球種 & 球速の分布 1 (2025.5月)
森 翔平 球種&球速の分布1(2025年5月)
球種 & 球速の分布 2 (2025.5月)
森 翔平 球種&球速の分布2(2025年5月)

vs 左打 投手目線 (2025.5月)

※ 5球以上記録があった球種のみ掲載

森 翔平 配球ヒートマップ(2025年5月)
森 翔平 配球ヒートマップ(2025年5月)
森 翔平 配球ヒートマップ(2025年5月)
森 翔平 配球ヒートマップ(2025年5月)
森 翔平 配球ヒートマップ(2025年5月)
森 翔平 コース別空振り割合(2025年5月)
森 翔平 コース別空振り割合(2025年5月)
森 翔平 コース別空振り割合(2025年5月)
森 翔平 コース別空振り割合(2025年5月)
森 翔平 コース別空振り割合(2025年5月)
森 翔平 コース別被安打割合(2025年5月)
森 翔平 コース別被安打割合(2025年5月)
森 翔平 コース別被安打割合(2025年5月)
森 翔平 コース別被安打割合(2025年5月)
森 翔平 コース別被安打割合(2025年5月)

vs 右打 投手目線 (2025.5月)

※ 5球以上記録があった球種のみ掲載

森 翔平 配球ヒートマップ(2025年5月)
森 翔平 配球ヒートマップ(2025年5月)
森 翔平 配球ヒートマップ(2025年5月)
森 翔平 配球ヒートマップ(2025年5月)
森 翔平 配球ヒートマップ(2025年5月)
森 翔平 配球ヒートマップ(2025年5月)
森 翔平 配球ヒートマップ(2025年5月)
森 翔平 コース別空振り割合(2025年5月)
森 翔平 コース別空振り割合(2025年5月)
森 翔平 コース別空振り割合(2025年5月)
森 翔平 コース別空振り割合(2025年5月)
森 翔平 コース別空振り割合(2025年5月)
森 翔平 コース別空振り割合(2025年5月)
森 翔平 コース別空振り割合(2025年5月)
森 翔平 コース別被安打割合(2025年5月)
森 翔平 コース別被安打割合(2025年5月)
森 翔平 コース別被安打割合(2025年5月)
森 翔平 コース別被安打割合(2025年5月)
森 翔平 コース別被安打割合(2025年5月)
森 翔平 コース別被安打割合(2025年5月)
森 翔平 コース別被安打割合(2025年5月)