広島東洋カープ

#43 島内 颯太郎

※ 広島東洋カープ・島内 颯太郎投手の2025年4月の投球成績、球速・球種・配球、コース別空振り割合・被安打割合、球数などのデータを掲載しています。

Basic stats (2025.4月)
出場試合数 9
イニング 7.2
0
0
ホールド 5
セーブ 0
防御率 0.000
WHIP 0.913
FIP 2.859
K/BB 1.750
K% 22.6
BB% 12.9
HR% 0.0
最高球速 155 km/h

※ Pithcer's Basic Statsの概要はこちら

Profile
生年月日 1996年10月14日(29歳)
出身地 福岡
身長 180cm
体重 86kg
血液型 O
投打 右投げ右打ち
ドラフト 2018年(2位)
プロ通算年 7年
経歴 福岡・光陵高-九州共立大-広島
主な獲得タイトル (中)23
打者に投じた球数分布 (2025.4月)
島内 颯太郎 打者に投じた球数分布(2025年4月)
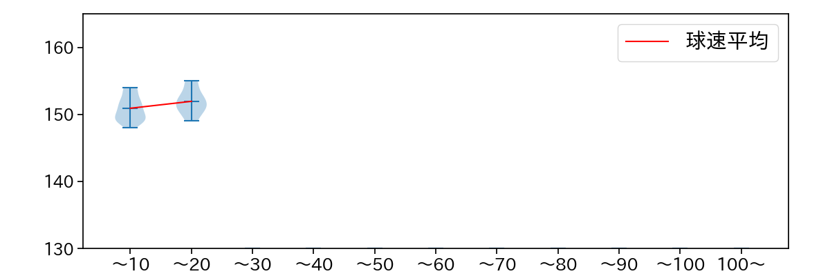
球数による球速(ストレート)の推移 (2025.4月)
島内 颯太郎 球数による球速(ストレート)の推移(2025年4月)
球種割合 (2025.4月)
島内 颯太郎 球種割合(2025年4月)
カウント別 球種割合 (2025.4月)
島内 颯太郎 カウント別 球種割合(2025年4月)
球種 & 球速の分布 1 (2025.4月)
島内 颯太郎 球種&球速の分布1(2025年4月)
球種 & 球速の分布 2 (2025.4月)
島内 颯太郎 球種&球速の分布2(2025年4月)

vs 左打 投手目線 (2025.4月)

※ 5球以上記録があった球種のみ掲載

島内 颯太郎 配球ヒートマップ(2025年4月)
島内 颯太郎 配球ヒートマップ(2025年4月)
島内 颯太郎 コース別空振り割合(2025年4月)
島内 颯太郎 コース別空振り割合(2025年4月)
島内 颯太郎 コース別被安打割合(2025年4月)
島内 颯太郎 コース別被安打割合(2025年4月)

vs 右打 投手目線 (2025.4月)

※ 5球以上記録があった球種のみ掲載

島内 颯太郎 配球ヒートマップ(2025年4月)
島内 颯太郎 配球ヒートマップ(2025年4月)
島内 颯太郎 コース別空振り割合(2025年4月)
島内 颯太郎 コース別空振り割合(2025年4月)
島内 颯太郎 コース別被安打割合(2025年4月)
島内 颯太郎 コース別被安打割合(2025年4月)